Это не номер шасси. Поищите на плате что-нибудь из этого МС036А,МС64А,МС049 или подобное. Хотя бы укажите состав: процессор, видеопроцессор. Укажите ваши большие микросхемы.Это нужно,чтобы найти схему, если сами не можете найти.
Состав следующий:
процессор SAMWON CD99A 5N40
видео LA76810A
БП -TDA4605
- Вход или регистрация для ответа
 Состав следующий:
процессор SAMWON CD99A 5N40
видео LA76810A
БП -TDA4605
SW-91ST может это шасси?
- Вход или регистрация для ответа
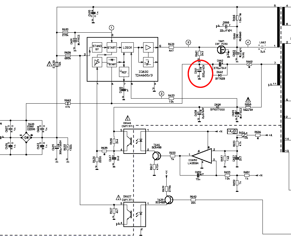
 Замените конденсатор, который идет на 6-ю ногу шима TDA4605. На схемах - блоки питания разных телевизоров. tda4605-3.gif TDA4605.gif
Прикрепленные файлы:
- Вход или регистрация для ответа
 Кондер заменил- все работает!
Спасибо за совет!
- Вход или регистрация для ответа
 Не за что, но думаю спасибо лучше rx3br сказать, за терпение ;). Если бы Вы сразу выложили состав...
Страницы