Состав тв Panasonic TX21FJ20T таков----
SHASSIS GP3
процессор TDA9594H/4/1550
память 24C16
видеопроцессор MSP 3460G B8 V3
строка C5902
строчник ZTFH82001A
питание STR W6754
кадровая AN522
тюнер FNV59DA8G3
Запуск тв есть звук в режиме AV и ТВ имеются.Но вертикальная по центру экрана.
Проделал следующие действия заменял строчник на D5702
Изменений нет.Искал темы данной ситуации в форуме.Но нашёл только описания.не придерживающегося правил сайта чела.Вы его отчистили и отправили в мастерскую.Что можете мне сказать. где ещё можно искать?
07/04/2018 - 20:20
- Вход или регистрация для ответа
Вертикальная полоса

- Вход или регистрация для ответа
 miklouan, причем здесь строчник? Схему-бы выложил сюда.Какие напряжения с БП? Проверь кадровую мсх. и ее обвязку. Напруги на кадровой микре озвучь и т.д. и т.п.....
verniy68
- Вход или регистрация для ответа
 Дурацкое действие. Это не "строчник", кст., а выходной транзистор.
Могу сказать, что надо проверить целость и подключение СОК. Разъём, рваные дорожки...
Будем ремонтировать или пусть работает?
"Человеку нельзя помочь помимо его воли." Г. Померанц
- Вход или регистрация для ответа
 Это вряд ли поможет. Он пишет
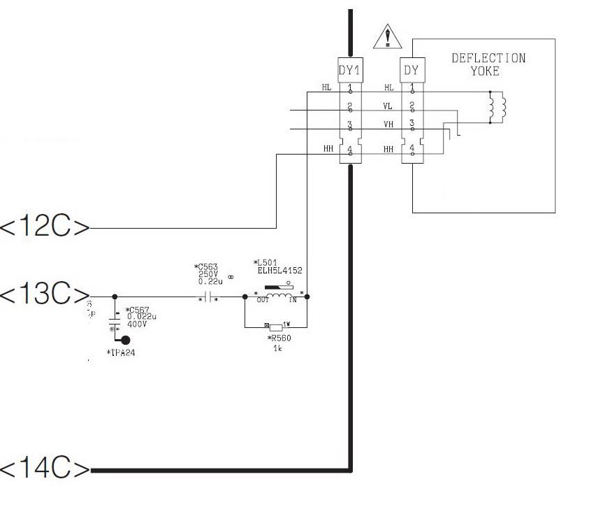
Скорее проблема тута ->
Прикрепленные файлы:
- Вход или регистрация для ответа
 AleksNew, как неплохой вариант-да(очень часто)...
verniy68
- Вход или регистрация для ответа
 Вывожу напруги кадровой как и просили. Но при чём тут кадр. Вертикальная полоса.
1н-0В
2н-14В
3н(-12В)
4н-(-13В)
5н-0
6н14В
7н-0
прокс
- Вход или регистрация для ответа
 С добрым утром.
Будем ремонтировать или пусть работает?
"Человеку нельзя помочь помимо его воли." Г. Померанц
- Вход или регистрация для ответа
 Согласно прикреплённому файлу от AlekxNew Резистор R560 является 1К дроссель не в обрыве поступающее напряжение 140В приходят на ОС и выходят те же 140 В А вот 2 и 3 контакт разъёма с ОС полные 0
прокс
- Вход или регистрация для ответа
 Обвязка кадровой .заменены все электролитические ёмкостя на новые.Напряжения на кадровой те
же.
прокс
- Вход или регистрация для ответа
 - что скажешь? Открывай схему и смотри
verniy68
- Вход или регистрация для ответа
 Вот как загрузился
Конечно же. Всем доброго времени суток уважаемые!!!!
прокс
Страницы