Всем доброго дня!!!
Народ, проблема следующая:
Samsung CS-29Z30SPQ шасси S62B. Телик прибрался, открыл померил тупа НОТ - битый, поменял на новый, включаю, ящик поработал 5мин и НОТ опять прибрался. Отключаю строчку, меняю С802, С810, С448 на новые (к стати.... ....С802 после выпайки не звонился по прибору ни в одну сторону, а С810 вообще на плате с завода не было, я его туды поставил сам - не помешает лишний электролит в данной цепи). Подрубаю стоватку к С802 включаю телик и наблюдаю следующее: Звук петли размагничевания вроде прошел, вроде как телик как бы включился но,,,, индикаторный светодиод моргает чуть реже 1Герца и через каждые 5 раз на 6 моргает лампочка подключенная к С802. Меряю БП выдает следующие результаты. Не могу понять ДР это или РР но вот замеры:
С802 - 134.5v
C823 - 11v
C838 - 11v
C443 - 9v
C835 - 5v
C825 - 7v
C827 - 5v
C828 - 3,2v
C801 - 15v
.............. кто может какие соображения высказать,
благодарю за разумный совет.
02/03/2014 - 08:14
- Вход или регистрация для ответа
SAMSUNG (CS-29Z30SPQ) сгорел НОТ

- Вход или регистрация для ответа
 это следствие ищем причину.1)Левый нот.2)литы по шине В+.3)тдкс,4)СОК,5)емкость в коллекторе нот(заменой)6) форма имп запуска в базе нот7)пропаять драйвер(тмс)+заменить емкость по его питанию). Что с геометрией(за эти 5мин)?
нагрев транзистора контролировал?
так и будет.
- Вход или регистрация для ответа
 - может быть (никто не застрахован).
- вот енто не совсем понял, шина В+ - енто что??? и СОК - ???
....а что такое тмс???, может я как то по другому этот мат знаю ???
birluk - я вообще то ни слишком большой спец в терминах и слэнгах, но схемы вроде читаю, закон ома знаю, паяльник в руках держу (с 12 лет, если что). Емкостя вокруг НОТа проверил все по цэшки (цифровой) вроде показывают примерно те значения которые указаны на кондюках... ...но сам понимаешь что такое цэшка, плюс - минус киллометр - всё в поряде. На нагрев НОТ не прощупывал, вот только он на слюде стоит, чего то она мне ни совсем нравится - слишком толстая. А геометрия не в порядке, подушка есть(вогнутость сантимов 5).
Посоветовали аналог поставить HD1750 - все в голос кричат что лучше и мощней. Вот пока не в паиваю и не запускаю - в магазин потом дольше бегать. Советов ща послухаю - потом рискну, перекрещусь и в путь
. Да, ослика то же нет, (зря продал в свое время). Так что есть тока цэшка, мозги и ваши советы , вот как то так.
- Вход или регистрация для ответа
 да и еще ЗГ пропаять.тмс-трансформатор ЗГ.стоит перед НОТ.это 2-х этажник-не удобный в ремонте.почитай погугли про эту шаську а то много будешь до магаза бегать за детальками
- Вход или регистрация для ответа
 вот и плохо что не понял...Там где питание
это и есть В+.ТМС-трансформатор межкаскадный строчный , СОК-строчные отклоняющие катушки. Так что из всего выше перечисленного сделано для локализации дефекта?
- Вход или регистрация для ответа
 Понятно, ....строчник я его называю. Строчник я пропаял. В+ как я понял - шина идущая на плате с коллектора НОТ на 1 ногу строчника. Кондеры стоящие в коллекторной цепи НОТ проверил все(уже говорил), если только что все заменить на новые!!!???
.
, не совсем понял что за драйвер строчника??? и "ЕМКОСТЬ ПО ЕГО ПИТАНИЮ" - енто какая??? схемное обозначение есть???( может я её уже поменял).
- Вход или регистрация для ответа
 P.S. Из за чего может быть вогнутость??? кто ткнет меня носом в схему где примерно надо ковырять???
- Вход или регистрация для ответа
 про EW (коррекция растра)слышал? ковырять в схеме EW! PS/ Не надо путать ТМС и ТДКС!
- Вход или регистрация для ответа
 да уж... C414. Телек 100гц-вый?
Прикрепленные файлы:
- Вход или регистрация для ответа
 А поищи раздел про термины и слэнги - будешь спэц и понимать, что же тебе пишут. Чтоб не переспрашивать и не переобъяснять. Тут есть FAQ - читай.
Из-за неисправности, от неё и горит НОТ.
Учитывая предыдущие твои вопросы - это всё тебе кажется, работай над собой, поднимай свой уровень.
Это совсем неважно, что ты и как называешь, важно, как это называют те, у кого ты просишь советов.
Будем ремонтировать или пусть работает?
"Человеку нельзя помочь помимо его воли." Г. Померанц
- Вход или регистрация для ответа
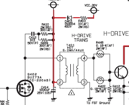
 про EW (коррекция растра)слышал? ковырять в схеме EW. Да слышал, ты буть столь любезен... ....лучше обрисуй кусок схемы где ковырять надо. На схеме нарисованы просто катушки, а в телике вокруг этих катушек ещё груда регулируемых элементов. (см.рис)
Да телик 100Гц - а кондюк по питанию как я понял С414??? или я ошибаюсь???
Да... ... и если я понимаю, мы же выпаяли L809???... ...мы тем самым случайно ни строчную ли отрубили???
Прикрепленные файлы:
Страницы