Ну ну... можно дальше сильно потеть с ремонтом :men:
решил пока сделать передышку и осмыслить свои дальнейшие действия. После того, как пропал накал. я отцепил плату, посмотрел с лупой возможные цепи и решил пока отложить ремонт на время. поставил плату на место, включил - накал есть, но изображение по прежнему сжато, только яркость немного добавилась. Понял. что где то есть плохой контакт(возможно даже не один). На этом ПОКА решил его не трогать,- появились более важные дела.
Как-только решишь вернуться к телевизору - в приложении есть вырезка со схемы - там имеется R.303, сопротивление которого составляет 2,2 Ома. Так вот, попробуй сначала поставить вместо него 1,8 Ом; и в случае, если сузится ещё больше - тогда увеличь до 2,7 Ома. Так иногда можна решить проблему. Также, конечно, поменяй хотя бы конденсатор С.309. Успехов и будь повнимательней, если получится :hi_hi_hi:
Спасибо, что помогли решить вопрос с кадровой развёрткой. Заменил электролиты - экран развернулся. Но вылезла другая проблема. Изображение на экране светится розовым цветом. Кому не трудно - подскажите, где искать наиболее вероятную причину. В старых УЛПЦТ или УПИМЦТ я возможно и разобрался бы - литература по ним имеется. А тут не могу.
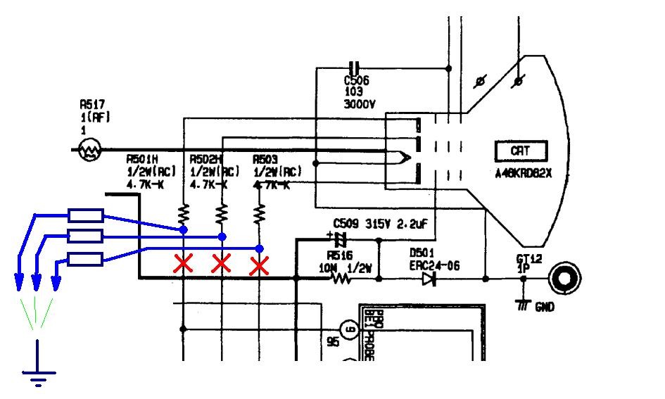
Никакого открытия Америки ... как говорится "дэшыво та сэрдыто" ... глянь-ка на вложение. Подыми резисторы 501-503 и через 150 кОм-ные резисторы поочерёдно коснись массы твоего блока. Должна произойти "засветка" основных цветов кинескопа. Если засветка основных цветов наблюдается, то скорее всего придётся сделать "откат" к TDA.6103Q платы кинескопа.
Конечно же, при проверке цветов, питание этой микросхемы (TDA.6103Q, вывод 6) должно быть отсоединено заблаговременно. Успехов
Подыми резисторы 501-503 и через 150 кОм-ные резисторы поочерёдно коснись массы твоего блока. Должна произойти "засветка" основных цветов кинескопа. Если засветка основных цветов наблюдается, то скорее всего придётся сделать "откат" к TDA.6103Q платы кинескопа.Конечно же, при проверке цветов, питание этой микросхемы (TDA.6103Q, вывод 6) должно быть отсоединено заблаговременно.
Огромное спасибо за совет! Коротко и понятно. Жаль, что не получается вставить смайлики.
- Вход или регистрация для ответа
 Егорыч, я тябе ща по ...опе надаю, всё есть, а накалу нет? ТДКС обмотку на обрыв, ограничитель и накал на ПК проверить не можешь? :ni_zia: :cry_ing:
Гадания и предсказания решений по бобам, желудям, дыму, кофейной гуще...
Продажа товаров для ремонта LED подсветки, инструменты, материалы, радиодетали
- Вход или регистрация для ответа
 Ну ну... можно дальше сильно потеть с ремонтом :men:
Страждущего можно накормить рыбой, а можно дать удочку... продаст, колбаски купит!
- Вход или регистрация для ответа
 решил пока сделать передышку и осмыслить свои дальнейшие действия. После того, как пропал накал. я отцепил плату, посмотрел с лупой возможные цепи и решил пока отложить ремонт на время. поставил плату на место, включил - накал есть, но изображение по прежнему сжато, только яркость немного добавилась. Понял. что где то есть плохой контакт(возможно даже не один). На этом ПОКА решил его не трогать,- появились более важные дела.
- Вход или регистрация для ответа
 После почистите выводы кинескопа и панельки (если она пропаяна).
- Вход или регистрация для ответа
 Как-только решишь вернуться к телевизору - в приложении есть вырезка со схемы - там имеется R.303, сопротивление которого составляет 2,2 Ома. Так вот, попробуй сначала поставить вместо него 1,8 Ом; и в случае, если сузится ещё больше - тогда увеличь до 2,7 Ома. Так иногда можна решить проблему. Также, конечно, поменяй хотя бы конденсатор С.309. Успехов и будь повнимательней, если получится :hi_hi_hi:
Прикрепленные файлы:
- Вход или регистрация для ответа
 Спасибо, что помогли решить вопрос с кадровой развёрткой. Заменил электролиты - экран развернулся. Но вылезла другая проблема. Изображение на экране светится розовым цветом. Кому не трудно - подскажите, где искать наиболее вероятную причину. В старых УЛПЦТ или УПИМЦТ я возможно и разобрался бы - литература по ним имеется. А тут не могу.
- Вход или регистрация для ответа
 Егорыч,а принцип-то во многом схож.
На намагничен не похож?
- Вход или регистрация для ответа
 Никакого открытия Америки ... как говорится "дэшыво та сэрдыто" ... глянь-ка на вложение. Подыми резисторы 501-503 и через 150 кОм-ные резисторы поочерёдно коснись массы твоего блока. Должна произойти "засветка" основных цветов кинескопа. Если засветка основных цветов наблюдается, то скорее всего придётся сделать "откат" к TDA.6103Q платы кинескопа.
Конечно же, при проверке цветов, питание этой микросхемы (TDA.6103Q, вывод 6) должно быть отсоединено заблаговременно. Успехов
Прикрепленные файлы:
- Вход или регистрация для ответа
 Огромное спасибо за совет! Коротко и понятно. Жаль, что не получается вставить смайлики.
- Вход или регистрация для ответа
 Блин, Колобков видишь справа от окна ответа? От пишешь чего-то, потом "тык" на колобка
- он и появится :a_g_a:
Можно и просто катодами об корпус кин проверить, если опыт есть хоть минимальный в этом :nez-nayu:
Гадания и предсказания решений по бобам, желудям, дыму, кофейной гуще...
Продажа товаров для ремонта LED подсветки, инструменты, материалы, радиодетали
Страницы