[Решено] Телевизор Erisson 1406, засвечено изоброжение

20 posts / 0 новых
Последнее сообщение
Maus аватар
Не в сети
Художник
Регистрация: 15/03/11
Сообщения: 1453
 
Re: Телевизор Erisson 1406, засвечено изоброжение

Petrovich_34 Для начала отсюда начни. Все измерения (видео усилителя) где они у тебя??? :a_g_a:

Прикрепленные файлы: 

Источник нашей мудрости — наш опыт. Источник нашего опыта — наша глупость.

Дубровский аватар
Не в сети
Модератор
Регистрация: 22/09/10
Сообщения: 2013
 
Re: Телевизор Erisson 1406, засвечено изоброжение

Тут больше похоже на общий дефект ВУ - фильтрация. Хотя фильтрацию драйвера строки +27 тоже не мешает проверить

Страждущего можно накормить рыбой, а можно дать удочку... продаст, колбаски купит!

Maus аватар
Не в сети
Художник
Регистрация: 15/03/11
Сообщения: 1453
 
Re: Телевизор Erisson 1406, засвечено изоброжение

Дубровский Может и фильтрация. А может и сам проц такое выдавать. Вобщем много чего тут может быть. Замеров то вообще от автора ни каких нет. :nez-nayu:

Источник нашей мудрости — наш опыт. Источник нашего опыта — наша глупость.

Petrovich_34 аватар
Не в сети
Регистрация: 11/12/11
Сообщения: 20
 
Re: Телевизор Erisson 1406, засвечено изоброжение

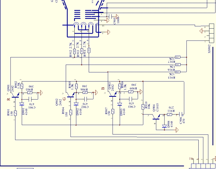
замеры на кинескопе
B= 102 В
R= 100 В
G= 103 В
разём xs902 на контакте 1 - 146 В
разём xs901
питание 10-11 Вольт
B= 2,7 В
R= 2,7 В
G= 2,7 В

Ещё за счёт регулятора скрин на ТДКС можно уменьшить белизну, но при этом правее оттенки цветов улучшаются, а левая часть темнеет.
может дело быть в кинескопе?

zews аватар
Не в сети
Тунеядец
Регистрация: 07/11/10
Сообщения: 1528
 
Re: Телевизор Erisson 1406, засвечено изоброжение

Петлей пройдись,мало-ли что. :nez-nayu:

Каждому-свое.

madhands аватар
Не в сети
Шаман
Регистрация: 27/12/09
Сообщения: 4090
 
Re: Телевизор Erisson 1406, засвечено изоброжение
"zews" писал(а):

Петлей пройдись,мало-ли что

Закусывай, брат, закусывай ;;-))) Вот причина:

"Petrovich_34" писал(а):

разём xs902 на контакте 1 - 146 В

Улыбка

Гадания и предсказания решений по бобам, желудям, дыму, кофейной гуще...
Продажа товаров для ремонта LED подсветки, инструменты, материалы, радиодетали

Минздрав аватар
Не в сети
Наблюдатель
Регистрация: 10/05/10
Сообщения: 9781
 
Re: Телевизор Erisson 1406, засвечено изоброжение
"Petrovich_34" писал(а):

может дело быть в кинескопе?

"Petrovich_34" писал(а):

Опыт ремонта РЭА: небольшой

Это сильно ощущается.

"Petrovich_34" писал(а):

разём xs902 на контакте 1 - 146 В

Подумай, почему так мало.

Будем ремонтировать или пусть работает?
"Человеку нельзя помочь помимо его воли." Г. Померанц

zews аватар
Не в сети
Тунеядец
Регистрация: 07/11/10
Сообщения: 1528
 
Re: Телевизор Erisson 1406, засвечено изоброжение

Видеоусилитель не в режиме,питание сильно занижено,может лит в обрыве? В чера плохо закусывал. :-)

Каждому-свое.

Petrovich_34 аватар
Не в сети
Регистрация: 11/12/11
Сообщения: 20
 
Re: Телевизор Erisson 1406, засвечено изоброжение

C303 заменил и всё ок :ya_hoo_oo: всем спасибо

Страницы

Темы без ответов: