OMEGA TV5140 BG DK
шасси PWIC76-1 светлая горизонтальная полоса по центру
Нужна схема !!!
:dr_ink:
27/09/2011 - 16:09
- Вход или регистрация для ответа
OMEGA TV5140 шасси PWIC76-1 горизонтальная полоса по центру

- Вход или регистрация для ответа
 Gerc, долго тебе ещё искать http://www.google.ru/search?source=ig&hl=ru&rlz=&q=OMEGA+TV5140+%D1%88%D... Будь внимательней.
Будем ремонтировать или пусть работает?
"Человеку нельзя помочь помимо его воли." Г. Померанц
- Вход или регистрация для ответа
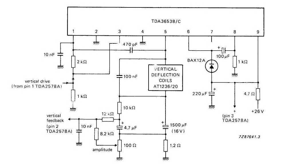
 Зачем схема на тв, достаточно схему на кадровую, огласи какая(+видеопроц) и копай.Если 3653, то это пока достаточно.
Прикрепленные файлы:
- Вход или регистрация для ответа
 Спасибо Aleks !!!
То что нужно было !!!
Пошла развёртка !
Спасибо !
- Вход или регистрация для ответа
 Gerc, всё?
Удачи.
Будем ремонтировать или пусть работает?
"Человеку нельзя помочь помимо его воли." Г. Померанц