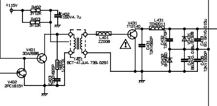
Добрый день, Такая проблема, телевизор SPARROW модель 21С99 шасси ЕТЕ-2 нет запуска строчной развертки, вот его состав: процессор TDA9384PS/N3/3, память 24C08A , модуль питания на микросхеме STR-G5653, кадровая TDA4863AJ, ТДКС BSC62C, и транзистор выходной строчный TT2246 ТМС BCT-27. Все вторичные напряжения в норме В+ порядка117 вольт на стабилизаторе N802 ( LA7805) 5 вольт, с эмитера V805 3.3 вольт как по схеме. напряжение на коллекторе V401 сильно просажено, до резисторов R402 и R404 117 вольт, после них на первичной обмотки ТМС где то около 0.7 вольта, на коллекторе V401 почти ноль. Когда отключаю резистор R430 от процессора 33 нога H OUT, напряжение на коллекторе V401 равно 117 вольт, осцилографа нет, нечем проверить строчный импульс от проца H OUT, как быть, может кто чего посоветует?
04/09/2016 - 14:29
- Вход или регистрация для ответа
Телевизор sparrow Модель 21С99 шасси ЕТЕ-2 нет запуска строчной развертки

- Вход или регистрация для ответа
 slava7009, о чём тут думать? Надо питание ТМС найти сначала, 0,7 это даже не мало, а нет его совсем.
Что там где - я не вижу, размер схемы не для всех.
Кто это и где неизвестно, если буфер, то так и пиши, не маскируй узлы циферками.
Будем ремонтировать или пусть работает?
"Человеку нельзя помочь помимо его воли." Г. Померанц
- Вход или регистрация для ответа
 Вопрос, почему садит напряжение на ТМС когда на базу V401 подается управление, Там вообще есть строчный импульс? или транзистор постоянно открыт, плохо осцилографа нет.
- Вход или регистрация для ответа
 Что "садит", куда "садит"?
Разговор за коллектор был, за базу не было.
slava7009, ты ничего не читаешь, что тебе пишут или "не заметил"?
Будем ремонтировать или пусть работает?
"Человеку нельзя помочь помимо его воли." Г. Померанц
- Вход или регистрация для ответа
 На 33 ноге, нет импульсов запуска, идёт постоянка.
#013
- Вход или регистрация для ответа
 Но коллекторе V401 ноль. когда базу отсоединяю на первичке ТМС и на коллекторе напряжение 117 вольт.
- Вход или регистрация для ответа
 Это нам вопрос? Тело у тебя
Вот и смари шо там и откуда.
А это значит не работает ЗГ строк и шуршать нада уже вокруг проца.
ЧЕЛОВЕК-звучит гордо,выглядит отвратительно!
- Вход или регистрация для ответа
 В одном не могу разобраться, основное питание 8 вольт процессора 39 нога VP1 и 14 нога VP2 поступает со стабилизатора N401 (L7808CV) который запитывается с 7 ноги ТДКС. Без запуска строчной развертки этого напряжения не должно быть, а если отсутствует питание проца то не какого строчного импульса не будет, что то не как не могу разобраться.
- Вход или регистрация для ответа
 При работающем телевизоре процессор через какое то время должен немного нагреваться, он обсолютно холодный, получается на него совсем не поступает питание? напряжение 3.3 вольта на 54 56 и 61 ногу поступает.
- Вход или регистрация для ответа
 Не нужно для строчных импульсов +8в, иначе как бы он стартовал из дежурного режима. Обязательно должно быть 3,3в и 5в на памяти.
- Вход или регистрация для ответа
 напряжение на 61 ноге VDDP цифровое питание для периферии (+3.3 В), на 56 ноге VDDC цифровое питание ядра (3.3 В,) на 54 ноге VDDA аналоговый источник питания цифровой декодер телетекста и ТВ-процессор (3.3 В) и 5 вольт на памяти AT24C08 все есть. а на 14 ноге VP2 2-е Напряжение питания ТВ процессора (+8В) и на 39 ноге VP1основное питание процессора (+8 вольт) Берется со стабилизатора N401 на вход которого подается напряжение от 7 ноги ТДКС через диод VD471 11 вольт.
Страницы