vitelvitalik, поднимешь L804 - пройдись мультиметром далее по цепи: +112V ! Проверь: С411;ТДКС и его обвязку по вторичкам ; НОТ ( D1555) на наличие КЗ! А уж потом приступай к ремонту БП !
Нахожусь в том прекрасном возрасте,когда тараканы в голове передохли,лапша на ушах не держится,а потенциал ещё,ох как велик...
НОТ капризный.При малейшем сбое БП D1555 умирает даже ай сказать не успеваешь.Пойдешь на рынок за детальками,запасись и 1555.По неопытности их можно напалить не мало.
Поменял электролиты в БП, замерил напряжение на выходе - 111 В. Выпаял D1555 для проверки, проверял тестером, база-эмиттер звонится в обоих направлениях, решил что он неисправен ))) пошел купил новый, но там такая же песня - звонится в обоих направлениях. Плюнул ))) поставил новый, включил телевизор. Вроде бы ничего не взорвалось больше (это радует))). Но телек снова не показывает - посреди экрана, немного справа 4 зеленых пунктира, при нажатии кнопки меню они исчезают, но появляется синяя полоска в середине слева, такое чувство что изображение свернулось в горизонтальную полоску.
R306 у меня в схеме это перемычка, но обрыва там нет
vitelvitalik, я орешки в это время грыз, чуть не подавился.
Она не может оборваться, значит до диода стоит разрывник, его проверь, если напруги не будет.
Будем ремонтировать или пусть работает?
"Человеку нельзя помочь помимо его воли." Г. Померанц
- Вход или регистрация для ответа
 Спасибо, завтра буду пробовать
- Вход или регистрация для ответа
 vitelvitalik, поднимешь L804 - пройдись мультиметром далее по цепи: +112V ! Проверь: С411;ТДКС и его обвязку по вторичкам ; НОТ ( D1555) на наличие КЗ! А уж потом приступай к ремонту БП !
Нахожусь в том прекрасном возрасте,когда тараканы в голове передохли,лапша на ушах не держится,а потенциал ещё,ох как велик...
- Вход или регистрация для ответа
 НОТ капризный.При малейшем сбое БП D1555 умирает даже ай сказать не успеваешь.Пойдешь на рынок за детальками,запасись и 1555.По неопытности их можно напалить не мало.
ЧЕЛОВЕК-звучит гордо,выглядит отвратительно!
- Вход или регистрация для ответа
 Поменял электролиты в БП, замерил напряжение на выходе - 111 В. Выпаял D1555 для проверки, проверял тестером, база-эмиттер звонится в обоих направлениях, решил что он неисправен ))) пошел купил новый, но там такая же песня - звонится в обоих направлениях. Плюнул ))) поставил новый, включил телевизор. Вроде бы ничего не взорвалось больше (это радует))). Но телек снова не показывает - посреди экрана, немного справа 4 зеленых пунктира, при нажатии кнопки меню они исчезают, но появляется синяя полоска в середине слева, такое чувство что изображение свернулось в горизонтальную полоску.
- Вход или регистрация для ответа
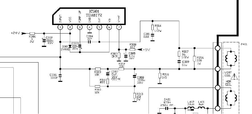
 vitelvitalik, из-за БП у тебя сдохла кадровая МС и в обрыве R306 1ом (питание кадровой), стандартный случай.
- Вход или регистрация для ответа
 Щас буду пробовать. спасибо
- Вход или регистрация для ответа
 Прикрепленные файлы:
- Вход или регистрация для ответа
 R306 у меня в схеме это перемычка, но обрыва там нет
- Вход или регистрация для ответа
 vitelvitalik, вот и посмотри, есть ли на ней +24в.
- Вход или регистрация для ответа
 vitelvitalik, я орешки в это время грыз, чуть не подавился.
Она не может оборваться, значит до диода стоит разрывник, его проверь, если напруги не будет.
Будем ремонтировать или пусть работает?
"Человеку нельзя помочь помимо его воли." Г. Померанц
Страницы