Строчная,собранная по бестрансформаторной схеме,очень капризна.Предварительный каскад питается от 16 вольт,найди источник и проверь лит по питанию.Аналогично по +9 в.
Строчная,собранная по бестрансформаторной схеме,очень капризна.Предварительный каскад питается от 16 вольт,найди источник и проверь лит по питанию.Аналогично по +9 в.
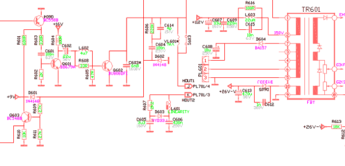
Промерял напряжение R604 приходит не+16В, а+9 Пока смотрю причину.
:cry_ing: Умер осцилограф :cry_ing:
Транзистор нагревается постепенно,через 15мин. к радиатору не прикоснутся, а на 25-й мин.транзистор сгорает.
Для начала всёже соберу схему чтобы исключить проблему транзистора.
Вот кто-бы подсказал сопротивление первичной обмотки строчного транса.
Вот кто-бы подсказал сопротивление первичной обмотки строчного транса.
Ещё разок: есть, чем померить? Не занимайся... ерундой. :-)
Осциллограф :cry_ing: умер :cry_ing: при :cry_ing: включении кнопки питание :cry_ing: , а не при измерении. Есть мультиметры.
Начал с телевизора закончу осциллографом. :-)
- Вход или регистрация для ответа
 Андрей, конечно устраивает,я беру по 30грн.
- Вход или регистрация для ответа
 birluk, смотри личку
Гадания и предсказания решений по бобам, желудям, дыму, кофейной гуще...
Продажа товаров для ремонта LED подсветки, инструменты, материалы, радиодетали
- Вход или регистрация для ответа
 А какое сопротивление между Б-Э в Омах ? Ну ещё б осцилом на базу стать,глянуть чё там творится.
- Вход или регистрация для ответа
 Строчная,собранная по бестрансформаторной схеме,очень капризна.Предварительный каскад питается от 16 вольт,найди источник и проверь лит по питанию.Аналогично по +9 в.
Прикрепленные файлы:
Каждому-свое.
- Вход или регистрация для ответа
 Промерял напряжение R604 приходит не+16В, а+9 Пока смотрю причину.
:cry_ing: Умер осцилограф :cry_ing:
Хорошая мысль обязательно соберу.
Транзистор нагревается постепенно,через 15мин. к радиатору не прикоснутся, а на 25-й мин.транзистор сгорает.
Для начала всёже соберу схему чтобы исключить проблему транзистора.
Вот кто-бы подсказал сопротивление первичной обмотки строчного транса.
- Вход или регистрация для ответа
 Вот оно, с ИП смотри.
Ещё разок: есть, чем померить? Не занимайся... ерундой. :-)
Будем ремонтировать или пусть работает?
"Человеку нельзя помочь помимо его воли." Г. Померанц
- Вход или регистрация для ответа
 Осциллограф :cry_ing: умер :cry_ing: при :cry_ing: включении кнопки питание :cry_ing: , а не при измерении. Есть мультиметры.
Начал с телевизора закончу осциллографом. :-)
- Вход или регистрация для ответа
 А зачем там он? Питание найти и мульта хватит. :nez-nayu:
Будем ремонтировать или пусть работает?
"Человеку нельзя помочь помимо его воли." Г. Померанц
Страницы