Мужики! Помгите найти схему GRUNDIG XENTIA82FLAX,это первая строка,а вторая строчка на задней крышке вот такая :MFW82- 490/9DOLBY к сожалению номера шаси я не обноружил.Кадровая собрана на TDA8177 на выходе строк стоит J6920 труба W76ERF331X044 PHILIPS блок питания собран на TDA16846P.За ранее благодарен!
02/02/2011 - 23:53

- Вход или регистрация для ответа
 Шасси вроде CUC1931 сравни схему.
- Вход или регистрация для ответа
 Да втом-то все и дело что на материнской плате нет номера шаси.Видимо это какая-то мало серийная модель.
Не знать-не стыдно,стыдно не учится!
- Вход или регистрация для ответа
 http://monitor.net.ru/forum/grundig-cuc1832-cuc1930-cuc1931-download-211...
- Вход или регистрация для ответа
 НЕ!НЕ!НЕ! aristak к этому форуму у меня особые отношения я на него не ссылаюсь.Извини,а ничего другово у тебя нет?
Не знать-не стыдно,стыдно не учится!
- Вход или регистрация для ответа
 Прикрепленные файлы:
Каждому-свое.
- Вход или регистрация для ответа
 zews!Спасибо тебе за ответ,извини меня за грубость это не та схема не от этого шаси что у меня,я же говорю новерное какойто эксклюзив!Некоторые детали совпадают например микра корекции растра,а вот главнго проца такого точно нет и самое главное нет кадровой и строчной разверток.Наверное у немцев это страшный секрет,по большому счету меня интересует кадровая.При включении питания на выходную кадров TDA8177 телевизор уходит в защиту,перекопал практически все,поменял на другую выходную кадров теже яйца только в профиль. Вот и занялся поиском схемы,но теплятся еще надежды что брак выходной кадров.Денька через четыре привезут микры из другой партии тогда поглядим.Но схема все равно нужна.Удачи всем!
Не знать-не стыдно,стыдно не учится!
- Вход или регистрация для ответа
 beland Пиши номер проца и видео.
- Вход или регистрация для ответа
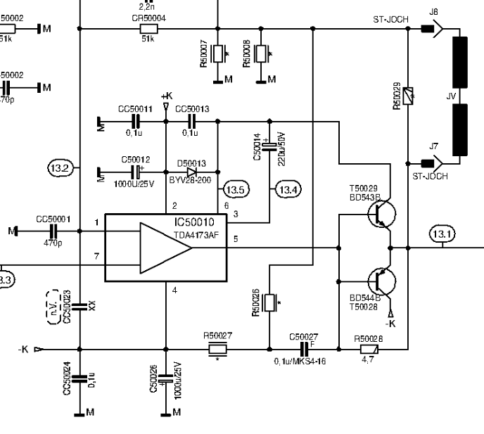
 Такое?
Прикрепленные файлы:
- Вход или регистрация для ответа
 Выходной каскад на транзюках похож,а вот обвязка микры не очень и седьмая нога микры у меня в воздухе,а тут я вижу какие-то цыфры 3,3 но в принцыпе есть хоть от чего отталкиватся.Спасибо!
Не знать-не стыдно,стыдно не учится!
- Вход или регистрация для ответа
 13,3
Во, ты даёшь, так сигнал с проца приходит на 1 и 7 ноги.
По микре нашёл лишь, что она мощнее, производитель гансоград, вероятно 8177 может подойти.
Страницы