t380998,
Я конечно проверю.
Но если логически рассудить.При замене мс на новую,рабочую.
Если та была рабочая.
То параметры были бы те же.Но не как уход в километр.Значит обвязка в норме.
Это брак мс голимый
Завтро поеду возьму 64ю.Последний раз.
Я обычно с запасом беру TDA8172 остальное ноу-хау,тьфу гоу-ноу,сильно брака много.
"ami711" писал(а):
логически рассудить
Если рассуждать таки с логикой то:
TDA4863AJ:
1-26.7
2-1.20
3-12.1
4-0
5-10.2
6-13.1
7- 13.1-2
Эти замеры то шо нада,а именно даже при не правильном замере видно шо питание есть и -12 и +12 иначе на первой ноге не будет 26.
Отсюда непонятки,или не правильно меряешь или на щас уже убито многое в округе.
"ami711" писал(а):
Значит обвязка в норме.
Ни чо не значит,пристал к ней как лишай до пионерки.
Десять деталей быстрей мона заменить оптом чем поговорить за них.
- Вход или регистрация для ответа
 Не исключено, что и брак в магазине продаётся, может соплю где-то повесил. По любому нужно выпаивать микросхему и замерять -12в, +12в
- Вход или регистрация для ответа
 Будем ремонтировать или пусть работает?
"Человеку нельзя помочь помимо его воли." Г. Померанц
- Вход или регистрация для ответа
 Пускай учиться, как бут-то мы не чего не ломали.
- Вход или регистрация для ответа
 Не сопли исключено!
Под линзой прогледел. Спиртиком протёр. Потом включил.
Хотел же 64ю взять. Другая партия.
Нет, взял опять 63ю
- Вход или регистрация для ответа
 Баба меня скоро повесит. Это её зобиящик

- Вход или регистрация для ответа
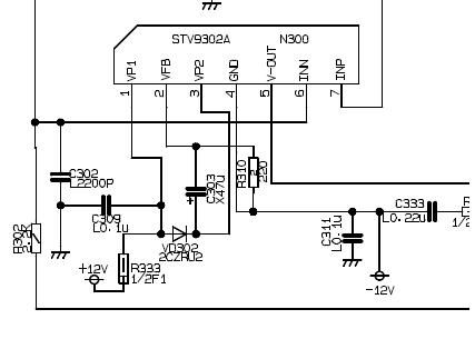
 Проверь диод VD302, C303(вольтдобавку) замени на новую.
- Вход или регистрация для ответа
 t380998,
Я конечно проверю.
Но если логически рассудить.При замене мс на новую,рабочую.
Если та была рабочая.
То параметры были бы те же.Но не как уход в километр.Значит обвязка в норме.
Это брак мс голимый
Завтро поеду возьму 64ю.Последний раз.
- Вход или регистрация для ответа
 Я обычно с запасом беру TDA8172 остальное ноу-хау,тьфу гоу-ноу,сильно брака много.
Если рассуждать таки с логикой то:
TDA4863AJ:
1-26.7
2-1.20
3-12.1
4-0
5-10.2
6-13.1
7- 13.1-2
Эти замеры то шо нада,а именно даже при не правильном замере видно шо питание есть и -12 и +12 иначе на первой ноге не будет 26.
Отсюда непонятки,или не правильно меряешь или на щас уже убито многое в округе.
Ни чо не значит,пристал к ней как лишай до пионерки.
Десять деталей быстрей мона заменить оптом чем поговорить за них.
ЧЕЛОВЕК-звучит гордо,выглядит отвратительно!
- Вход или регистрация для ответа
 Это надо ещё раз проверить. Щя гляну.
- Вход или регистрация для ответа
 - тв тюнер.
1 нага - 14.2в на новой мс.
Страницы