TV DAEWOO шасси C-50N стоит в дижурке горит зеленый светодиод и не запускается B+103V в норме заметил что на IC501 видеопроц 40 нож. отсуствовал питания 9,1v был плохая пайка R441 впаял тепер питания на 40 нож. есть 9,1v но все равно не запускается не с пульта и с кнопки тоже. На БП в первичке поменял две электролиты 1мкф 160v поменял C402 C461 отпаял и проверил транзистор Q422 дайте совет пожалуйста.
Состав
проц M34300-230SP
видео TA8659AN
память M6M80011A
питание STR50103A
кадровая AN5515
Заранее спасибо!
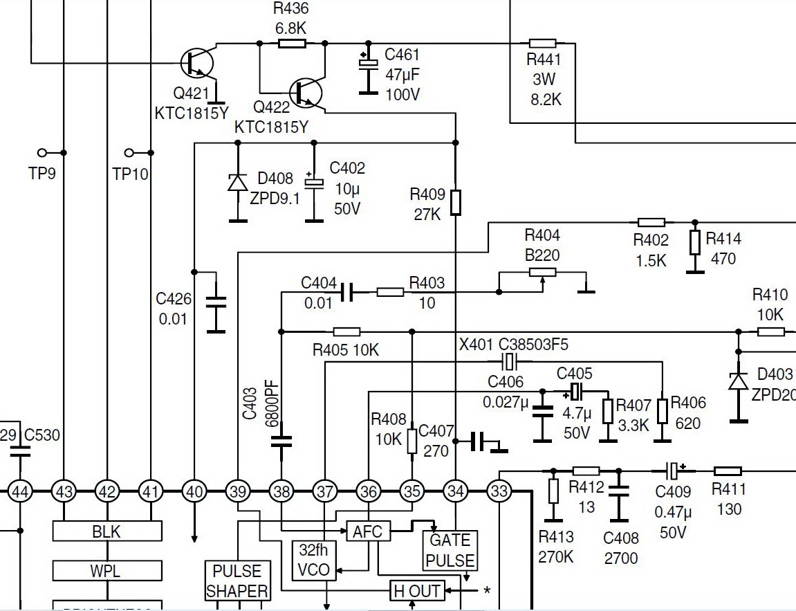
Схема тут. http://archive.espec.ws/section305/file13850.html
28/09/2011 - 15:42
- Вход или регистрация для ответа
TV DAEWOO шасси C-50N не запускается (РЕШЕНО)

- Вход или регистрация для ответа
 Питания и что на повер?
Будем ремонтировать или пусть работает?
"Человеку нельзя помочь помимо его воли." Г. Померанц
- Вход или регистрация для ответа
 M34300-230SP 18 нож. 0 вольт.
- Вход или регистрация для ответа
 Ну, а где питание? Где работа КГ? Ты что, первый раз? Что с памятью?
Будем ремонтировать или пусть работает?
"Человеку нельзя помочь помимо его воли." Г. Померанц
- Вход или регистрация для ответа
 На 40к видеопроца, питание долно появляться или изчезать в зависимости от сигнала POWER. Если U-e на 40 есть, должны быть строчные на 39. Посмотри есть перекл-е на 40, при перекл-ии POWER(у тебя непонятно написано).
Прикрепленные файлы:
- Вход или регистрация для ответа
 Всем большое спасибо нашел холодную пайку возле проца.