Добрый день!
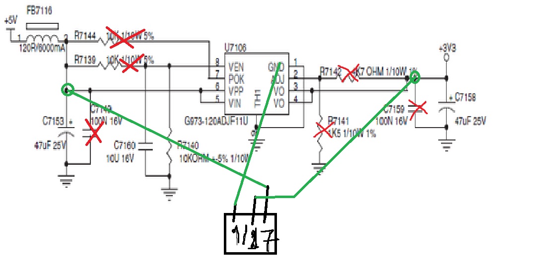
У знакомого сломался вышеуказанный телек. На выходе u7106 напряжение 1.2В. Как вы знаете это типичная неисправность этой модели телевизоров. Не было бы проблем, если бы не были оторваны резисторы и кондеры: R7144, R7139, R7142, R7141, C7149 и С7159. Поэтому припаял стабилизатор 1117 сразу к ножкам кондеров С7153 и С7158:). Сейчас на входе u7106 - 5,20V на выходе 3,29V.
Телек при подключении к сети сразу включается, но, если выключить через кнопку включения, она уже не запускается. Надо выключить от сети и включить снова и она сразу запускается.
Подскажите пожалуйста мастера не критично ли так подключать стабилизатор? Ничего плохого не случиться?

23/11/2018 - 08:57
- Вход или регистрация для ответа
philips 32pfl3605/60 стабилизатор u7106

- Вход или регистрация для ответа
 Я так же припаивал стабилизатор (раз 5 - 6) ни каких замечаний по работе не было (повторов тоже).
Правда не чего не выпаивал, прости параллельно ставил.
Возможно у тела ещё какой то дефект.
- Вход или регистрация для ответа
 Скорей всего...
Это тоже типичная неисправность? Сомневаюсь, больше похоже на работу шаловливых ручек.
Будем ремонтировать или пусть работает?
"Человеку нельзя помочь помимо его воли." Г. Померанц
- Вход или регистрация для ответа
 И во время работы почему-то загорается красный индикатор, но телевизор продолжает работать. Может причина в другом? В сервисном режиме есть ошибка 018000000000000. Что за ошибка?