ремонт телевизора самсунг CS29K3WTQ

91 сообщение / 0 новых
Последнее сообщение
Александр766 аватар
Не в сети
Регистрация: 08/10/17
Сообщения: 606
 
ремонт телевизора самсунг CS29K3WTQ

на экране телевизора в верхней части экрана появились цветные полосы по горизонтали ,и экран не до конца раскрыт

Lego аватар
Не в сети
Регистрация: 26/09/18
Сообщения: 464
 
Re: ремонт телевизора самсунг CS29K3WTQ

Кадровую проверяйте, её питание обвязку.

Минздрав аватар
Не в сети
Наблюдатель
Регистрация: 10/05/10
Сообщения: 9781
 
Re: ремонт телевизора самсунг CS29K3WTQ
"Александр766" писал(а):

на экране телевизора в верхней части экрана появились цветные полосы по горизонтали ,и экран не до конца раскрыт

Плохо... совсем плохо...
Александр766, дашь описание и замеры - могут появиться более точные советы, а пока:

"Lego" писал(а):

Кадровую проверяйте, её питание обвязку.

Ну для близиру можешь ещё С6 заменить... на всякий...

Будем ремонтировать или пусть работает?
"Человеку нельзя помочь помимо его воли." Г. Померанц

t380998 аватар
Не в сети
Монтер
Регистрация: 16/12/12
Сообщения: 1495
 
Re: ремонт телевизора самсунг CS29K3WTQ

Нужна схема и название шасси.
Название кадровой микросхемы хоть напиши.

Александр Россия

Александр766 аватар
Не в сети
Регистрация: 08/10/17
Сообщения: 606
 
Re: ремонт телевизора самсунг CS29K3WTQ

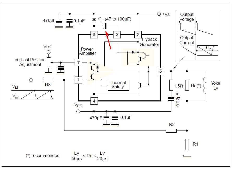
кадровая LA78045 тел.samsung шасси KC3aa41 , заменил эту микруху не знаю может из за нее ,заменил электролиты вокруг нее, но все осталось как было ,3 цветные полоски кр. син. и зел .на расстоянии друг от друга ,и и см 4 5 от верхнего края ,напряжение +16.5 и -16.5 в

Поставил STR 6708 со старого телевизора ,б.п запустился но вторичное напряжение вместо 113 в ,появилось 22 в и больше ничего , емкости нормальные пока не менял ,думаю с вами посоветоваться

Минздрав аватар
Не в сети
Наблюдатель
Регистрация: 10/05/10
Сообщения: 9781
 
Re: ремонт телевизора самсунг CS29K3WTQ
"Александр766" писал(а):

заменил эту микруху не знаю может из за нее ,заменил электролиты вокруг нее, но все осталось как было

Это очень, очень часто бывает, когда что то наобум меняют, ничего не меряя и даже не описав по человечески дефект.

Будем ремонтировать или пусть работает?
"Человеку нельзя помочь помимо его воли." Г. Померанц

t380998 аватар
Не в сети
Монтер
Регистрация: 16/12/12
Сообщения: 1495
 
Re: ремонт телевизора самсунг CS29K3WTQ
"Александр766" писал(а):

3 цветные полоски кр. син. и зел

Это измерительные сигналы вырабатывает видеопроцессор для работы АББ.
Но они должны находиться в верху растра и за приделами экрана.
Чаще их видно из-за плохого конденсатора вольтдобавки между 3 и 6 ножками.
Не поможет, замени конденсаторы по питанию.

.

Прикрепленные файлы: 

Александр Россия

Александр766 аватар
Не в сети
Регистрация: 08/10/17
Сообщения: 606
 
Re: ремонт телевизора самсунг CS29K3WTQ

менял емкости 100 мкф -25в -2шт 3300мкф , по питанию менял ничего не дало , а вот между 3и 6 не менял попробую ,а что еще может , а из за микросхемы может

Поставил STR 6708 со старого телевизора ,б.п запустился но вторичное напряжение вместо 113 в ,появилось 22 в и больше ничего , емкости нормальные пока не менял ,думаю с вами посоветоваться

FIMA аватар
Не в сети
Бездельник
Регистрация: 17/02/12
Сообщения: 2847
 
Re: ремонт телевизора самсунг CS29K3WTQ
"Александр766" писал(а):

а вот между 3и 6 не менял попробую

Это вольтодобавка,когда она мрет микра уходит за ней.
А вот по выходу 2200 х 25 нада сменить. Это я так-вангую.
Ты ж инфы ваще ни хера не дал.

"Минздрав" писал(а):

даже не описав по человечески дефект

Тут я думаю мона привыкнуть. Ну толстокожий чел,не достучишься и правила ему похер.
В итоге имеем обиды.

ЧЕЛОВЕК-звучит гордо,выглядит отвратительно!

Александр766 аватар
Не в сети
Регистрация: 08/10/17
Сообщения: 606
 
Re: ремонт телевизора самсунг CS29K3WTQ

там нет на2200 мкф ,есть 3300мкф ,я его менял ничего не дало ,на 470мкф тоже менял ,что еще

Поставил STR 6708 со старого телевизора ,б.п запустился но вторичное напряжение вместо 113 в ,появилось 22 в и больше ничего , емкости нормальные пока не менял ,думаю с вами посоветоваться

t380998 аватар
Не в сети
Монтер
Регистрация: 16/12/12
Сообщения: 1495
 
Re: ремонт телевизора самсунг CS29K3WTQ
"Александр766" писал(а):

а вот между 3и 6 не менял попробую

Её нужно менять в первую очередь, из-за её бывает заворот с верху или выход из строя микросхемы!

Александр Россия

Страницы

Темы без ответов: