Диоды рабочие, но нет должного питания, основные напряжения есть.
Смущает одно, напряжение на выходе LED подсветки при включении 90В, а потом оно снижается до 35в. Куда копать, куда смотреть?
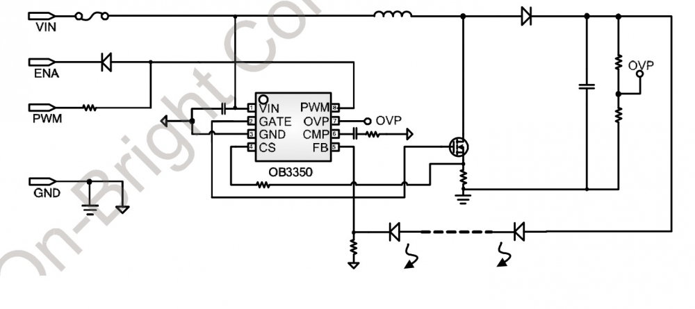
Диоды проверял,ни кз ни обрыва нет,ситуация в следующем на led драйвере Ob3350,вроде напряжения есть,но на 4 и 5 ногах напряжения нет.
06/10/2017 - 16:36
- Вход или регистрация для ответа
FUSION FLTV-28L32B шасси JUC7.820.00081373, нет подсветки.

- Вход или регистрация для ответа
 Ну!! У тя есть схема с режимами,шо ты по ним можешь сказать?
Есть силовой транзистор и у него есть токовые датчики,и шо за них??
Давай сначала по замерам!!!!
ЧЕЛОВЕК-звучит гордо,выглядит отвратительно!
- Вход или регистрация для ответа
 Не тот,led драйвер скинул
- Вход или регистрация для ответа
 Pavel Vasylev, как диоды проверял? Каждый засвечивал или нет?
Гадания и предсказания решений по бобам, желудям, дыму, кофейной гуще...
Продажа товаров для ремонта LED подсветки, инструменты, материалы, радиодетали