При включении ресивера DRE 4000 не включается и не горит красный индикатор. Напряжения занижены. Через 5-8 дней может включиться. Проверял путём замены С12, С17, С21, D9, D6 И D9.
06/09/2014 - 22:03
- Вход или регистрация для ответа
Ресивер DRE 4000 не включается, не горит красный индикатор

- Вход или регистрация для ответа
 раз нет опыта-меняй все к.э в бп
- Вход или регистрация для ответа
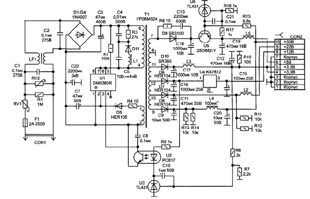
 а диоды чем не понравились? Хотя D9 менять(сомнительного качества) Ответ дан( к э -меняем на новые),схему в помощь прилагаю: PS: крипт-модуль на время ремонта необходимо снять,иначе его можно 'убить".
Прикрепленные файлы:
- Вход или регистрация для ответа
 Спасибо всем! Результат отпишу.
- Вход или регистрация для ответа
 D9 прозванивался как в обрыве, но после выпаивания восстановился. Ёмкости были подозрительные. Замена микросхемы U1 решила проблему. Ещё раз всем СПАСИБО!