Модель: Shivaki 32L6
Main Board: L2M015(02)
Проблема:
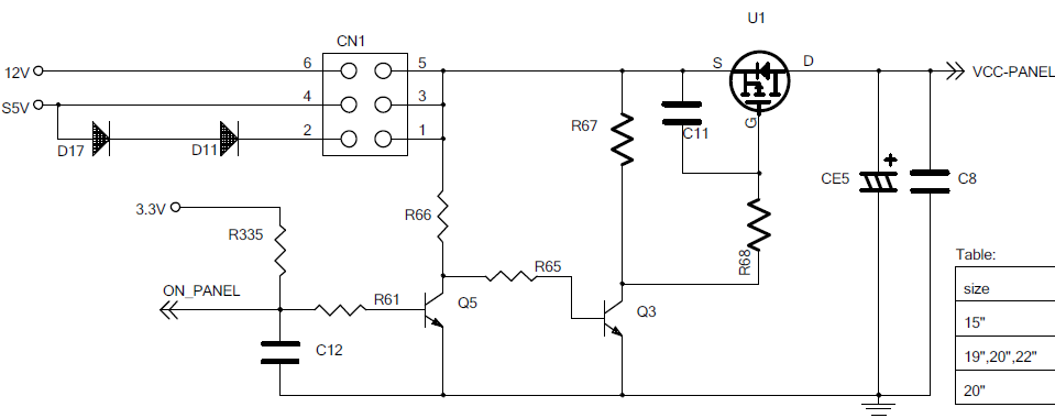
После неправильный установки шлейфа матрицы на майне, выгорел элемент прямо внизу под перемычками 3,3, 5, 12V, судя по маркировке на плате обозначается как U1, но не факт. У кого есть схема прошу поделится.
10/04/2014 - 07:54
- Вход или регистрация для ответа
Shivaki 32L6 после установки шлейфа матрицы на майне, выгорел элемент

- Вход или регистрация для ответа
 Наверно это ключ по питанию матрицы.
Прикрепленные файлы:
- Вход или регистрация для ответа
 спасибо))) да это он и есть подсветка появляется но изо нет, попробую восстановить потом отпишусь
- Вход или регистрация для ответа
 Вот фото выгоревшего элемента, подходящий транзистор пока не получается найти.
Прикрепленные файлы:
- Вход или регистрация для ответа
 Классно выгорело. Даже емкость вроде как вскрылась. А транзистор ставь любой P-канал полевик, например AO3401.
Прикрепленные файлы:
- Вход или регистрация для ответа
 поставил вот этот AO340))))) панелька завелась))))) Осталось решить проблему со звуком))) Ёмкость норм))) это я феном когда прогревал место поджарки с него плёнка слезла))))
- Вход или регистрация для ответа
 Пытался проверить звук, подключил к hdmi ноут, но телик пишет нет сигнала, подскажите куда копать? Также пытался сделать поиск каналов, ничего не ищет и не сохраняет параметры, к примеру формат звука или систему PAL SECAM, после завершения поиска все возвращается на на исходную, я думаю это имеет отношение к общей проблеме.
Подскажите метод проверки HDMI входов или скаллера без осцилографа, буду признателен за советы.
- Вход или регистрация для ответа
 Вариант описанный в посте http://www.tvservice.org/node/6144 , не работает, буду пробовать менять сопротивление регуляторов до получения нужного значения на выходе U 507.
- Вход или регистрация для ответа
 и у меня не получилось...со штатным стабом-3.5в. с переделанным-3.3в .а звук так же пропадает (холодный-2.3час работы.дернеться картинка.пропал звук.)поэтому и майн искал(схему)чтобы не распахивать и изжаривать детали(под кожухом проц пропаян под лупой.холодил.грел-пока не смог определиться
- Вход или регистрация для ответа
 Ясно в общем ничего хорошего, щас у меня на стабе 3.17, проблема теперь в другом каналы не ищет ни один, что то вылетело,вот теперь пытаюсь понять где же тут проблема.
Я думаю в твоем случае просто надо все емкости от 5 в и выше заменить и проблма пропадет.
- Вход или регистрация для ответа
 Еще я заметил если на стабе ниже 3 вольт ящик вообще не запускается...
Страницы