SAMSUNG-5038ZR уходит в КЗ при нагрузке

86 posts / 0 новых
Последнее сообщение
Минздрав аватар
Не в сети
Наблюдатель
Регистрация: 10/05/10
Сообщения: 9781
 
Re: SAMSUNG-5038ZR уходит в КЗ при нагрузки
"Медвед" писал(а):

Мож и ТДКС сдох.

"@andron" писал(а):

.бП с лампой уходит в защиту

"Минздрав" писал(а):

СР отключив или в дополнение?

Кто её знает, что там сдохло. :nez-nayu: @andron, ничего непонятно, читай: http://www.tvservice.org/forum/viewtopic.php?f=22&t=2476

"@andron" писал(а):

Повесил лампу отключив СР

"@andron" писал(а):

.По схеме на кинескопе 87-180в,у меня 89в,на СР 46в,у меня 21в.Высокое в норме.

Хоть и был невнимателен, всё равно ничего не понять. :nez-nayu:

Будем ремонтировать или пусть работает?
"Человеку нельзя помочь помимо его воли." Г. Померанц

AleksNew аватар
Не в сети
Регистрация: 14/05/11
Сообщения: 597
 
Re: SAMSUNG-5038ZR уходит в КЗ при нагрузки
"@andron" писал(а):

Повесил лампу отключив СР.бП с лампой уходит в защиту,индикатор переходит из ДР в РР и обратно каждые 2сек.

Если с лампой уходит в защиту, то у тебя колбасит БП, его и проверяй.

"@andron" писал(а):

Может транс вылетает///

Если ты про тот, который в БП, то маловероятно.

@andron аватар
Не в сети
Регистрация: 05/07/12
Сообщения: 22
 
Re: SAMSUNG-5038ZR уходит в КЗ при нагрузки

Если я отключил СР лампой от вторички,тогда ТДСК не может влиять на уход бП в защиту?До этого плата была запущена без кинескопа,так получилось.Вроде ничего не сгорело.бП весь перелопатил,все на месте,а он в защиту.Может диодный мост мудрит.хотя на прозвонку норма.Мост02S860-4104 600V.

Минздрав аватар
Не в сети
Наблюдатель
Регистрация: 10/05/10
Сообщения: 9781
 
Re: SAMSUNG-5038ZR уходит в КЗ при нагрузки
"@andron" писал(а):

сли я отключил СР лампой от вторички

Паяльником надо, а не лампой, лампа нагружает В+ ВМЕСТО СР.
И мерить выходы ТПИ. Я ж ссылку давал.

"@andron" писал(а):

тогда ТДСК не может влиять на уход бП в защиту?

Он тут ни причём. :sh_ok:

"@andron" писал(а):

диодный мост мудрит.хотя на прозвонку норма.Мост02S860-4104 600V.

Не надо его "прозванивать", напряжение с него надо мерить.

Будем ремонтировать или пусть работает?
"Человеку нельзя помочь помимо его воли." Г. Померанц

@andron аватар
Не в сети
Регистрация: 05/07/12
Сообщения: 22
 
Re: SAMSUNG-5038ZR уходит в КЗ при нагрузки

Не могу толком померить,оно скачет из за ухода бП в защиту.Пробовал врезать лампу в разрыв высоковаU,она горит в полнакала 60вт,индикатор не горит,напряж. до лампы в норме,после нее все пониженно.Чтобы это значило.

Telik velik аватар
Не в сети
Регистрация: 14/03/11
Сообщения: 242
 
Re: SAMSUNG-5038ZR уходит в КЗ при нагрузки
"@andron" писал(а):

Может диодный мост мудрит.хотя на прозвонку норма

Не мучай ты диодный мост , он там непричом ....

AleksNew аватар
Не в сети
Регистрация: 14/05/11
Сообщения: 597
 
Re: SAMSUNG-5038ZR уходит в КЗ при нагрузки
"@andron" писал(а):

Не могу толком померить,оно скачет из за ухода бП в защиту.Пробовал врезать лампу в разрыв высоковаU,

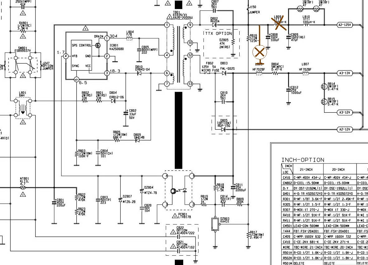
Подключи лампу согласно схеме, проверь оптрон и все, что с ним связано.

Прикрепленные файлы: 

@andron аватар
Не в сети
Регистрация: 05/07/12
Сообщения: 22
 
Re: SAMSUNG-5038ZR уходит в КЗ при нагрузки

Лампу на СР я так и подключал, как на предложенной схеме.Оптрон я заменил,и проверил что с ним связано.Заменил лит С811 на 2200мкф-25в,на всякий случай.Ничего не изменилось.Откинул на вторички ИП всю нагрузку,оставил только лампу.Там 130в и 12в.Если отрубаешь 12в,надо что-то вешать на нагрузку//Сейчас бП держит,а лампа на В= моргает в пол накала с частотой 1.5-2сек.Высокое U упало до 60в и тоже прыгает.Может иза того что нет напруги на 12в,подскажите.

AleksNew аватар
Не в сети
Регистрация: 14/05/11
Сообщения: 597
 
Re: SAMSUNG-5038ZR уходит в КЗ при нагрузки
"@andron" писал(а):

/Сейчас бП держит,а лампа на В= моргает в пол накала с частотой 1.5-2сек.

Не парься, решай проблему БП.

Медвед аватар
Не в сети
Прогульщик
Регистрация: 11/02/10
Сообщения: 921
 
Re: SAMSUNG-5038ZR уходит в КЗ при нагрузки

Мда. Видать дело в БП. Мелкие литы в первичке, да и сама ШИМка довольно глючная.

Страницы

Темы без ответов: