LG model 510ETCG002395 проблема с БП

34 сообщения / 0 новых
Последнее сообщение
AleksNew аватар
Не в сети
Регистрация: 14/05/11
Сообщения: 597
 
Re: lg китаец полный
"us5nbs" писал(а):

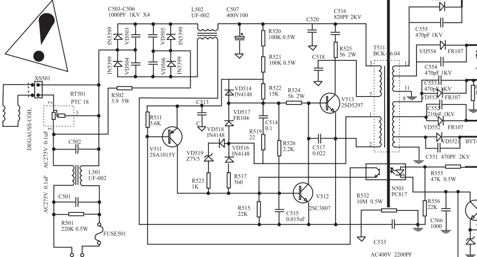
в схеме сопротивления в Э силовика нет

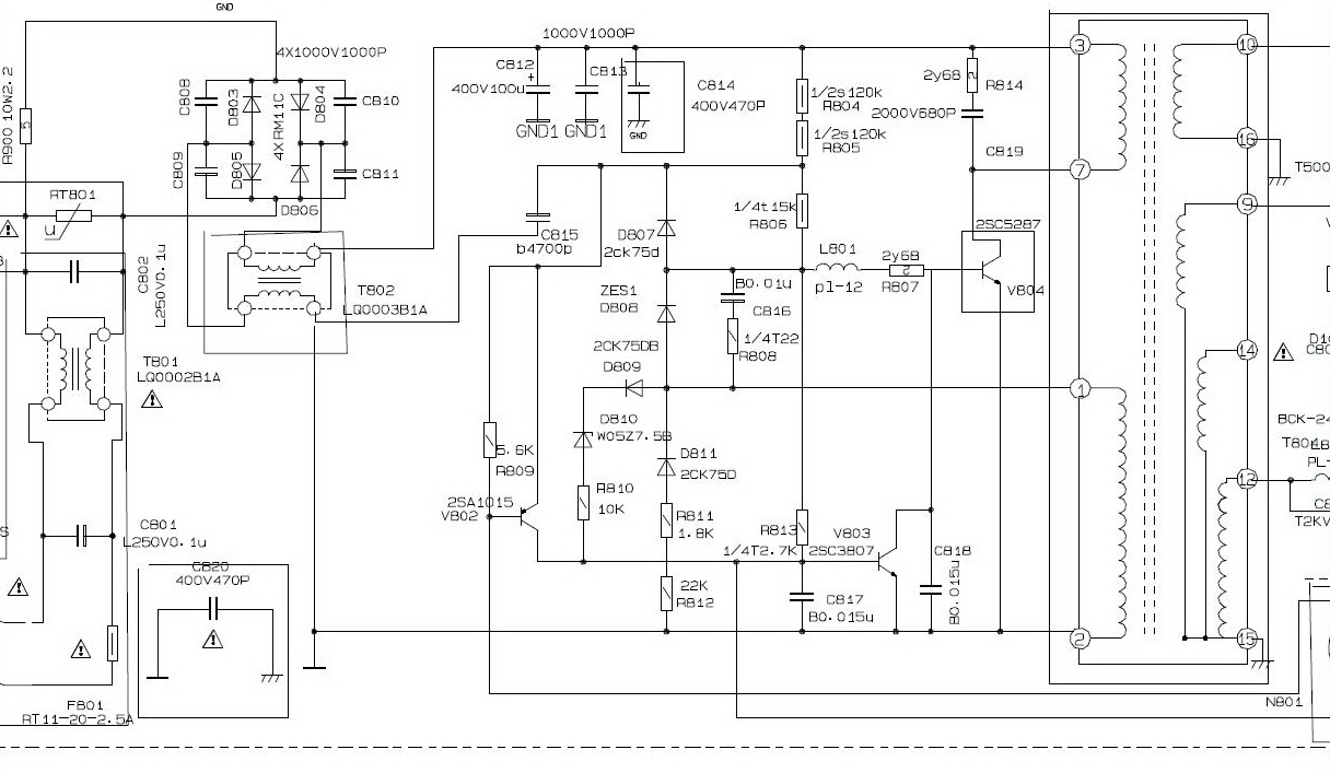
Схема наверно такая. Проверь в 1-ю очередь резисторы R804,R805, конденсатор C819(по этой схеме) и разумееться все детали первички.

Прикрепленные файлы: 

AleksNew аватар
Не в сети
Регистрация: 14/05/11
Сообщения: 597
 
Re: lg китаец полный
"us5nbs" писал(а):

где ж я его возьму? до ближайшего радиорынка 120км по карте напрямую!!!

Без деталей еще ни кто не научился ремонтировать. Если конечно у тебя дома, не кремниевая долина.

Минздрав аватар
Не в сети
Наблюдатель
Регистрация: 10/05/10
Сообщения: 9781
 
Re: lg китаец полный

us5nbs, по старому методу: этот проволочный и пред 2А последовательно.

Будем ремонтировать или пусть работает?
"Человеку нельзя помочь помимо его воли." Г. Померанц

us5nbs аватар
Не в сети
Регистрация: 26/12/11
Сообщения: 13
 
Re: lg китаец полный
"AleksNew" писал(а):
"us5nbs" писал(а):

в схеме сопротивления в Э силовика нет

Схема наверно такая. Проверь в 1-ю очередь резисторы R804,R805, конденсатор C819(по этой схеме) и разумееться все детали первички.

давайте по этой: 2011-12-27_120458.gif
так будет проще (для меня).

Прикрепленные файлы: 

us5nbs аватар
Не в сети
Регистрация: 26/12/11
Сообщения: 13
 
Re: lg китаец полный

пдключил лампочку 100Вт вместо предохранителя,секунд 5 погорела и плавно птухла.на К st8812fx +300В между К-Б 292. резюки че по 120Ком проверил говорят чтоживы показуют 122 и 121 кило.
вкартце че менял:C516 820PF 2kW,VD516 1N4148,C515 0,015uf,c517 0,022,N501 PC817 ну и транзюки соответственно
вместо C515 и C517 установлены совдеповские керамичиские на 0.01.вместо с516 103M 2kW c какогото буржуйского тв.

us5nbs аватар
Не в сети
Регистрация: 26/12/11
Сообщения: 13
 
Re: lg китаец полный

блин еще пару заходов с паяльником и от дорожек токо места останутся,тут в процесе родилась может хоть и бредовая но всетаки идея-выдернуть микруху с импульсника DVD там стоит VIPer22A,и заставить ее работать в качестве задающего для ST8812FX или неполучится такой вариант? у кого какие мысли?

Минздрав аватар
Не в сети
Наблюдатель
Регистрация: 10/05/10
Сообщения: 9781
 
Re: lg китаец полный
"us5nbs" писал(а):

родилась бредовая идея

Моё мнение. Осцилл есть?
http://www.tvservice.org/forum/viewtopic.php?f=11&t=4061

Будем ремонтировать или пусть работает?
"Человеку нельзя помочь помимо его воли." Г. Померанц

us5nbs аватар
Не в сети
Регистрация: 26/12/11
Сообщения: 13
 
Re: lg китаец полный
"Минздрав" писал(а):
"us5nbs" писал(а):

родилась бредовая идея

Моё мнение. Осцилл есть?
http://www.tvservice.org/forum/viewtopic.php?f=11&t=4061[/quote]
еслиб был думаю былоб проще.
вцепил лампочку 60Вт паралельно емкости С561 отключил развертку-результат такойже,100ватная загорелась и потухла 60ватная и не муркнула.генератор неработает.
а почему VIPer 22A работать не будет?если оставить ее в штатном блоеке питиния,отключить вторичную обмотку родного транса,подключить от транса тв,оптопару родную тоже отключить подключить тоже туже с тв,в качестве нагрузки подцепить какойто светодиод.с выход микрухи подать через R524 на базу st8812fx,при этом отключить цепи идущие на A1015 и C3807.или не проконает такой вриант?

Минздрав аватар
Не в сети
Наблюдатель
Регистрация: 10/05/10
Сообщения: 9781
 
Re: lg китаец полный
"us5nbs" писал(а):

генератор неработает.

Вот и разберись, чего он не работает. Я методу скинул, но сам сильно не читал, мож поможет. Питание, режимы смотри...

Будем ремонтировать или пусть работает?
"Человеку нельзя помочь помимо его воли." Г. Померанц

Raketa аватар
Не в сети
Отключен
Регистрация: 29/09/09
Сообщения: 3157
 
Re: lg китаец полный
"us5nbs" писал(а):

а почему VIPer

Потому что всё для своих целей. Та ИхэМэС для маломощных ИИП. Я больдею, какие миниатюрные импульсники ихпром научился делать. Для переносных устройств - Вещь! Но зачем им тогда наша медь? И там и тут хотят разуть.

"us5nbs" писал(а):

до ближайшего радиорынка 120км по карте напрямую

Это интереснее. Детали ставишь оригинали или из оригами?

Возможно ли в голову за две минуты вложить опыт многих лет.
"Никакие рассуждения не в состоянии указать человеку путь, которого он не хочет видеть". Ромен Роллан

Страницы

Темы без ответов: