Здравствуйте.Телевизор не запускается.Отчёт такой.Нет запуска СР.В ДР 29 в РР 58в,(литы в первичке заменил)думал кондёры по В+.Подкинул Ип МП-3 кроме -14 +14 (питание УНЧ),напряжение не проседает 117в,14 и 12в соответственно.На трёх кренках по выходу ИП согласно схеме 4,88 7,9в.Память подкидывал не прошитую.Напряжение в ключевых точках ИП и видеопроца совпадает,на предкаскаде СР напряжение 14в,осциллом смотрел Н-оut на проце,запуск СР нету,впаял панельку подкинул ТДА 8844 нету имп.запуска.На самом видеопроце питающие напруги питания соответствуют,на SCL SDL 4,5 и 4,7в на кварцах2,5в.На иипром пит есть+5,
Если подать с УСР от 3усцт имп запуска-СР запускается,энтот канал работает,но экран чёрный даже если увеличить скрин 252в,скрин почему то не увеличивается.Может кадровая м/с?На кадровую 45 и 15в приходят,благодаря УСР.
06/11/2011 - 20:45
- Вход или регистрация для ответа
Эльдорадо шасси 11АК19Е3.Нет запуска СР.Решено

- Вход или регистрация для ответа
 На этом шаси если дохнет выходная микра кадров,то при добавлении тока лучя.Растр виден.Но с обратным ходом строчной развертки.У тебя другая неисправность.А тело переходит из дежурного режима в рабочий,светодиод на передней панели цвет свой меняет с красного на зеленый?
Не знать-не стыдно,стыдно не учится!
- Вход или регистрация для ответа
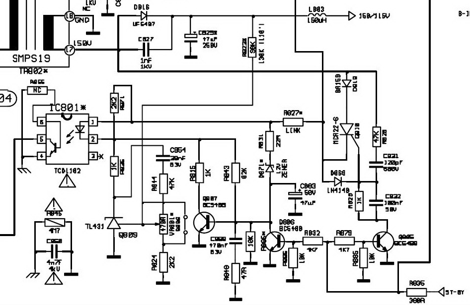
 Копай этот участок схемы, что-бы +B был норма.
Прикрепленные файлы:
- Вход или регистрация для ответа
 Если ТВ в ДР-красный светится,при переводе в РР красный гасится зелёный не появляется.Если с включать с МП-3,то сразу только зелёный без красного.
- Вход или регистрация для ответа
 замена лита 47*160в, и вся проблема,ёмкость =0мкф.
- Вход или регистрация для ответа
 Ну ты и перлы выдаёшь!
Страждущего можно накормить рыбой, а можно дать удочку... продаст, колбаски купит!
- Вход или регистрация для ответа
 иногда сложное кажется простым и простое сложным кажется
- Вход или регистрация для ответа
 Часто простое кажется вздорным, чёрное - белым, белое - чёрным... иногда цветным...
Философ ты наш! Л. А. Сенека! :bra_vo: :-)
Страждущего можно накормить рыбой, а можно дать удочку... продаст, колбаски купит!