Может быть оно(напряжение) падает при попытке запуска БП,тогда или у конденсатора почти нулевая емкость,или вот этот
"Минздрав" писал(а): RT801.
RT801.
неисправен .Его можно на резистор заменить.
Каждому-свое.
Разбирайся с этим. То 150, то 312, а щас
"bkost" писал(а): не стабильное 292-302В
не стабильное 292-302В
"Минздрав" писал(а): Ещё раз: режимы ШИМ.
Ещё раз: режимы ШИМ.
Последний, не китайский. :men:
Будем ремонтировать или пусть работает? "Человеку нельзя помочь помимо его воли." Г. Померанц
Объясните насчет терморезистора, выпаял, померял, показывает нулевое сопротивление. Так и должно быть?
bkost, тебе не кажется, что нада как-то поддерживать диалог, а не спрашивать в одну сторону?
Не совсем понял твой пост
Quote: Последний, не китайский
Последний, не китайский
. Режимы ШИМ,- имеется ввиду, напряжения на ногах STR-ки? Собираюсь с утра на радиорынок, если что-то выплывет, менять просто нечем
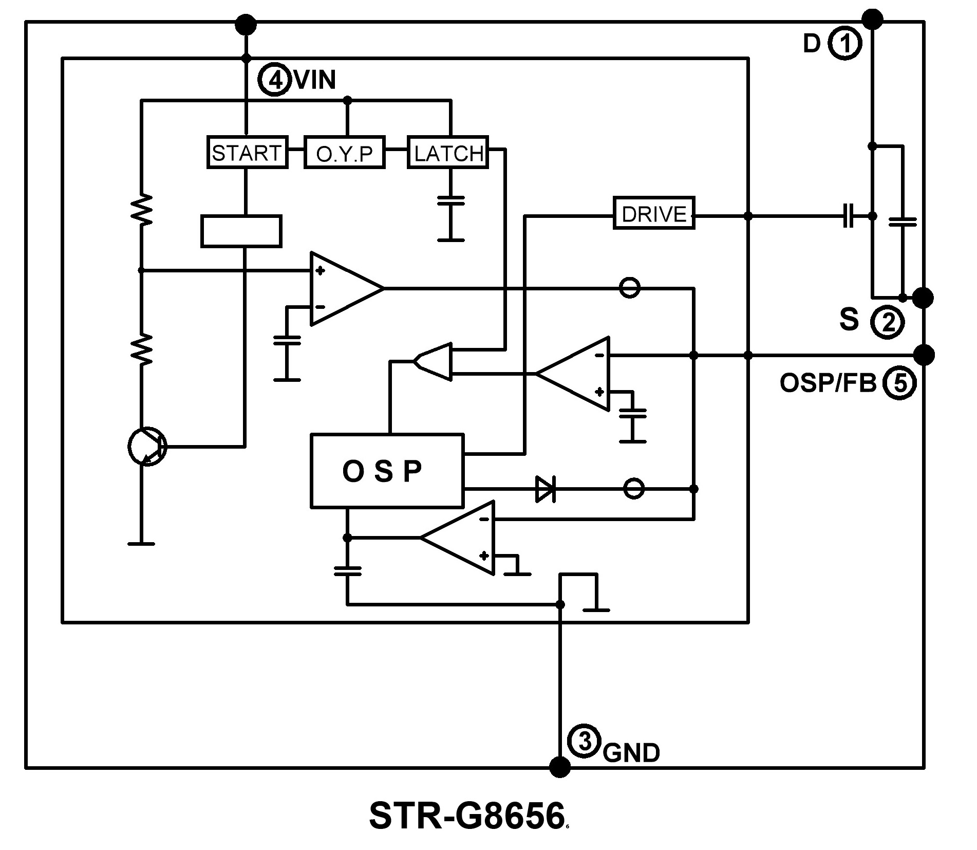
Замена сетевого лита ничего не дала. По STR-ке: на первой ноге напруга прыгает с 296 до 410В, 2,3,5 - по нулям, на 4-ой от 11 до 15В. Заменил С804. Ничего.
Нашел пробитый строчный транзистор V405 - D1557.
"bkost" писал(а): Нашел пробитый строчный транзистор V405 - D1557.
Молодец! Это значит - ты ВРАЛ про КЗ во вторичных.
и это выясняется на 4 странице ;;-))) :-) ;;-)))
Ну звиняйте, "...я ж только учусь" :smu:sche_nie:. Спасибо за участие и помощь!
- Вход или регистрация для ответа
 Может быть оно(напряжение) падает при попытке запуска БП,тогда или у конденсатора почти нулевая емкость,или вот этот
неисправен .Его можно на резистор заменить.
Каждому-свое.
- Вход или регистрация для ответа
 Разбирайся с этим. То 150, то 312, а щас
Последний, не китайский. :men:
Будем ремонтировать или пусть работает?
"Человеку нельзя помочь помимо его воли." Г. Померанц
- Вход или регистрация для ответа
 Объясните насчет терморезистора, выпаял, померял, показывает нулевое сопротивление. Так и должно быть?
- Вход или регистрация для ответа
 bkost, тебе не кажется, что нада как-то поддерживать диалог, а не спрашивать в одну сторону?
Будем ремонтировать или пусть работает?
"Человеку нельзя помочь помимо его воли." Г. Померанц
- Вход или регистрация для ответа
 Не совсем понял твой пост
. Режимы ШИМ,- имеется ввиду, напряжения на ногах STR-ки? Собираюсь с утра на радиорынок, если что-то выплывет, менять просто нечем
- Вход или регистрация для ответа
 Замена сетевого лита ничего не дала. По STR-ке: на первой ноге напруга прыгает с 296 до 410В, 2,3,5 - по нулям, на 4-ой от 11 до 15В. Заменил С804. Ничего.
Прикрепленные файлы:
- Вход или регистрация для ответа
 Нашел пробитый строчный транзистор V405 - D1557.
- Вход или регистрация для ответа
 Молодец! Это значит - ты ВРАЛ про КЗ во вторичных.
Будем ремонтировать или пусть работает?
"Человеку нельзя помочь помимо его воли." Г. Померанц
- Вход или регистрация для ответа
 и это выясняется на 4 странице ;;-))) :-) ;;-)))
Каждому-свое.
- Вход или регистрация для ответа
 Ну звиняйте, "...я ж только учусь" :smu:sche_nie:. Спасибо за участие и помощь!
Страницы