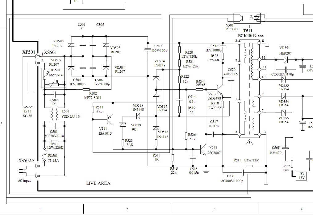
Шасси 2168S-3A: LC863532C, AT24C04/08, LA76810/8A, блок питания автогенераторного типа, схему прилагаю. Телевизор пришел в ремонт после грозы. Заменил сгоревшие V553 2SC1815, оптопару N501 PC817B и V512 2SC3807. Но последний заменил не родным, а похожим по параметрам, причем пробовал разные. В результате БП запускается, но все выходные напряжения занижены почти вдвое. Выходные цепи не садят. Предполагаю, что причина именно в задающем транзисторе V512 2SC3807. Вопрос - чем его можно заменить ? BP.jpg
09/07/2010 - 16:08

- Вход или регистрация для ответа
 2SC3807 имеет большой коэффициент усиления и довольно хорошую частотку. Лучше ставить "родное". Попробуй другой составник или другое с большим коэф. если интересны эксперименты.
- Вход или регистрация для ответа
 У него h21=2000, но, похоже, ты не весь БП перерыл, попробуй ещё, стабы и диоды заменой. И начни с напруги на сетевой банке.
Будем ремонтировать или пусть работает?
"Человеку нельзя помочь помимо его воли." Г. Померанц
- Вход или регистрация для ответа
 Какие именно пробовал?
Гадания и предсказания решений по бобам, желудям, дыму, кофейной гуще...
Продажа товаров для ремонта LED подсветки, инструменты, материалы, радиодетали
- Вход или регистрация для ответа
 "Ближайший отечественный аналог транзистора 2SC3807 – КТ961 (с любым буквенным индексом). Возможна установка КТ815, КТ817, удовлетворяющих изложенным выше требованиям."
схема такая? hyundai_h-tv2105pf_[ET].rar
Прикрепленные файлы:
- Вход или регистрация для ответа
 Нужно еше проверить и сравнить со схемой все маломщные резисторы,у меня похожая неисправность была.Тек какой-то резюк я точно не помню какой но когда стакой поломкой приносят аппарат то проверяю и все маломощные сопротивления.Удачи!
Не знать-не стыдно,стыдно не учится!
- Вход или регистрация для ответа
 Схему управления оптопарой глянь вместо поисков аналога С3807 ))) Он точно сдох ?
- Вход или регистрация для ответа
 Будем ремонтировать или пусть работает?
"Человеку нельзя помочь помимо его воли." Г. Померанц
- Вход или регистрация для ответа
 С3807 сдох точно, короткое по всем выводас, в схеме управления оптопарой С1815 я тоже поменял. Резисторы проверял выборочно, еще раз перепроверю, все поголовно.
- Вход или регистрация для ответа
 :nel-zya:
Будем ремонтировать или пусть работает?
"Человеку нельзя помочь помимо его воли." Г. Померанц
- Вход или регистрация для ответа
 Диоды VD517 и 518 не менял на другие? если были битые то нужно менять на точно такиеже иначе будут занижены вторички.Удачи!
Не знать-не стыдно,стыдно не учится!
Страницы