ЖК телевизор Novex NL-1503. Работает, звук есть, но пропало изображение, т.е. если присмотрется, то картинка есть, но почти чёрная. Отсюда вопрос: Что вышло из строя? Как отремонтировать?
P.S. Я не профессиональный мастер, поэтому если можно отвечайте подробно, пожалуйста!
12/04/2009 - 08:22
- Вход или регистрация для ответа
Novex NL-1503 - нет изображения

- Вход или регистрация для ответа
 Значит пропало подсветка ЖК панели,надо вам проверить инвертор который поджигает лампы,замерить есть-ли питание на инверторе,команду on,off с процессора она тоже поступает на инвертор!
- Вход или регистрация для ответа
 Разобрался: сдох трансформатор и пара транзисторов. Таких в продаже нет. Нужно как то подобрать замену.
На плате маркировка: IV2B04D V02
На трансформаторе: ТМ-1010----OLG
На транзисторах: UY 635
Поделитесь идеями... Invertor.jpg
Прикрепленные файлы:
- Вход или регистрация для ответа
 Что значит трансформатор сдох, вы его прозвонили? Если он перегрелся и чуть потемнел , то он возможно рабочий. Где он стоит по схеме? Пошукайте по инету схему. Может он стоит в цепи этих транзисторов, то если они пробились, то естественно транзистор подгорает. Транзисторы, судя по картинке - маломощные чип-транзисторы. Их можно заменить любыми такими же той же полярности pnp или npn. Их можно снять с любой платы донора.
- Вход или регистрация для ответа
 Трансформатор - желтая коробка справа. Не прозванивал, схемы то нет. В интернете найти не смог. Транзисторы в цепи трансформатора, но понять какие нет возможности. Если подскажете pnp или npn попробую их заменить и проверить на месте. Invertor1.jpg
Прикрепленные файлы:
- Вход или регистрация для ответа
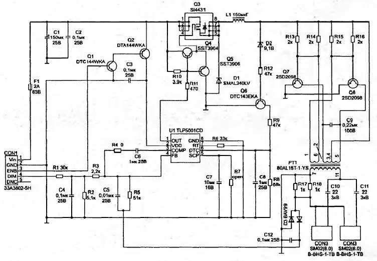
 Схему нашёл. Не в точности но похожая... Уже проще.
Начал с предохранителя, контакта нет. Поменял. Заработало!!!
Но через час опять погасло.
Завтра буду копаться...
Если горит предохранитель не сразу, значит КЗ нет и трансформатор нормальный.
Подскажите плз, куда двигаться? Sxema.jpg
Прикрепленные файлы:
- Вход или регистрация для ответа
 Ну , а ,если еще раз поставить предохранитель поработает ли он еще? И как вы ранее определили, что сдохли два транзистора? Вы нас вводите в заблуждение!!!
- Вход или регистрация для ответа
 На этот раз предохранитель не сгорел, причина в чём незнаю, как и хотел заменил транзисторы, лампы засветились, но грется стали транзисторы сильно аж олово расплавилось, и опять погас... Просветите мастера!
- Вход или регистрация для ответа
 Какие транзисторы по схеме?
- Вход или регистрация для ответа
 Схема с реальностью не совпадает, к сожалению. Транзисторы на рисунке красным обведены, поменял на BCP56-10
- Вход или регистрация для ответа
 Q7 и Q8 да?
Страницы