Итог после установки строчного транзистора..ДР светодиод Так же 5 сек и гаснет Напряжение на коллекторе стр транзистора после ТДКСа как и на +В сразу 70 и падает до 40в и далее тишина.
Питание во вторичке По ёмкостям с 618.. 42.1в с622..2.7в с623..3.0в но после нескольких а это 4-5 раз запуска тв напряжение именно на с 618 упало до 9.3в
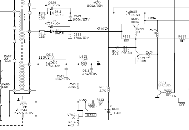
Дак оно у тебя в обрыве, вот и вся проблема! Его можно замерить прямо в схеме (крайние выводы), должно быть меньше 1ком. Временно можно запаять его на коротко, или поставить в место его 300-500ом. Чем меньше сопротивление тем больше напряжение.
После замены подозрительного транзистора Q605 лампа горит постоянно и напряжение на +В 107 стабильно и не гаснет без лампы нагрузки нак же 180в и до 40 падает +В с лампой стабильно 107в
Если речь о переменном резисторе я поставил 300 Ом крайние выводы эффект пока нет. Поменял ёмкостя во вторичке с622 и с 623 на с 622 9в на с 623 12.1в заменил малость дутый кондёр с 628 с 100х16 на 1000х25 на нём 10.2в
- Вход или регистрация для ответа
 Итог после установки строчного транзистора..ДР светодиод Так же 5 сек и гаснет Напряжение на коллекторе стр транзистора после ТДКСа как и на +В сразу 70 и падает до 40в и далее тишина.
прокс
- Вход или регистрация для ответа
 Питание во вторичке По ёмкостям с 618.. 42.1в с622..2.7в с623..3.0в но после нескольких а это 4-5 раз запуска тв напряжение именно на с 618 упало до 9.3в
прокс
- Вход или регистрация для ответа
 Жаль. Снимай снова транзистор, вешай лампочку.
По схеме стоит подстроечный резистор, он как-то влияет?
Включи принудительно БП в ДР. Сможешь?
- Вход или регистрация для ответа
 Вот как раз провернул этот подстоечный резистор и упало напряжение на ёмкости и даже после как назад выставил переменник резистор
прокс
- Вход или регистрация для ответа
 Принудительно? не смогу если проблемно это если нет я сделаю по рекомендации-совету.
прокс
- Вход или регистрация для ответа
 Сделал как сказано лампа еле засветилась напряжение +В 22в и падает до 16 в
прокс
- Вход или регистрация для ответа
 Дак оно у тебя в обрыве, вот и вся проблема! Его можно замерить прямо в схеме (крайние выводы), должно быть меньше 1ком. Временно можно запаять его на коротко, или поставить в место его 300-500ом. Чем меньше сопротивление тем больше напряжение.
Прикрепленные файлы:
- Вход или регистрация для ответа
 После замены подозрительного транзистора Q605 лампа горит постоянно и напряжение на +В 107 стабильно и не гаснет без лампы нагрузки нак же 180в и до 40 падает +В с лампой стабильно 107в
прокс
- Вход или регистрация для ответа
 Вторичные занижены в таких же параметрах кроме с618 40в
прокс
- Вход или регистрация для ответа
 Если речь о переменном резисторе я поставил 300 Ом крайние выводы эффект пока нет. Поменял ёмкостя во вторичке с622 и с 623 на с 622 9в на с 623 12.1в заменил малость дутый кондёр с 628 с 100х16 на 1000х25 на нём 10.2в
прокс
Страницы