Скорее не так выразился. Я же уже упоминал о своем отсутствии опыта в импортной схемотехнике.
Завтра (у нас 2 ночи - семья спит) проверю напряжение screen - отпишусь.
Давайте по теме писать. Я с телефона не могу нарисовать схему подключения Scrееn как в Соньках. А то, что аппарат чтото по времени отработал это щастье, могу тему скинуть с предторговым с тем же ТДКС или по поиску сами найдете. В сервис не стоит лезть.
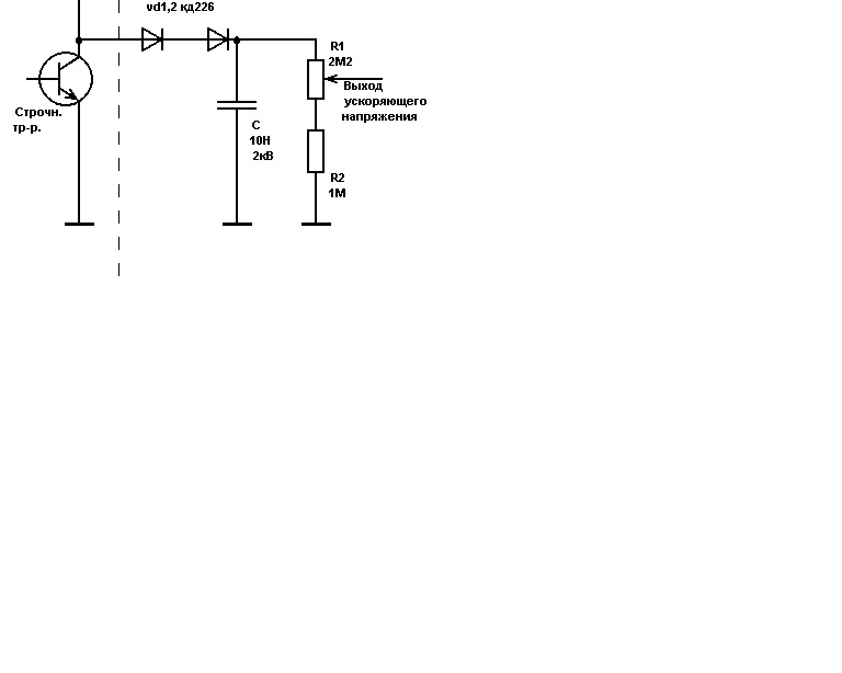
Ты видимо имел ввиду эту?
Проблема решилась удивительно - наткнулся на одном из форумов на похожую проблему, у человека закусывал регулятор скрин на ТДКС . Решил проверить. В результате вернул регулятор на место не совсем точно - при включении дефект пропал!!!!!!
Сейчас напряжение на скрине на 10-12 вольт больше, чем было. Остается вопрос, оставить как есть или нужно регулировать скрин? Screen.jpg
Да, я это имел ввиду. Если нет линий обратного хода и при прогоне изображение пропадать не будет, можно оставить. Если снова начнет пропадать - применить данную схему.
- Вход или регистрация для ответа
 Скорее не так выразился. Я же уже упоминал о своем отсутствии опыта в импортной схемотехнике.
Завтра (у нас 2 ночи - семья спит) проверю напряжение screen - отпишусь.
- Вход или регистрация для ответа
 А начал хорошо. :-) [quote="AleksF"] проверю напряжение screen - отпишусь.
Только, как я писал, чтобы не мучить кин. И прочитай, что дали.
Будем ремонтировать или пусть работает?
"Человеку нельзя помочь помимо его воли." Г. Померанц
- Вход или регистрация для ответа
 Давайте по теме писать. Я с телефона не могу нарисовать схему подключения Scrееn как в Соньках. А то, что аппарат чтото по времени отработал это щастье, могу тему скинуть с предторговым с тем же ТДКС или по поиску сами найдете. В сервис не стоит лезть.
- Вход или регистрация для ответа
 Ты видимо имел ввиду эту?
Проблема решилась удивительно - наткнулся на одном из форумов на похожую проблему, у человека закусывал регулятор скрин на ТДКС . Решил проверить. В результате вернул регулятор на место не совсем точно - при включении дефект пропал!!!!!!
Сейчас напряжение на скрине на 10-12 вольт больше, чем было. Остается вопрос, оставить как есть или нужно регулировать скрин? Screen.jpg
Прикрепленные файлы:
- Вход или регистрация для ответа
 Да, я это имел ввиду. Если нет линий обратного хода и при прогоне изображение пропадать не будет, можно оставить. Если снова начнет пропадать - применить данную схему.
- Вход или регистрация для ответа
 Raketa и AleksF я ваши споры удалил. Замечание обоим. Хотите выяснять отношения-в личку пж! :a_g_a:
- Вход или регистрация для ответа
 ОК.
ЛОХ не наблюдается. Погоняю 2-3 недели. Если что не так - отпишусь.
Всем, кто отозвался - огромное спасибо :dr_ink:
Страницы