Шасси S61A
Main - AA41-01002C
Micom - SDA5550M
Memory - 24WC16R
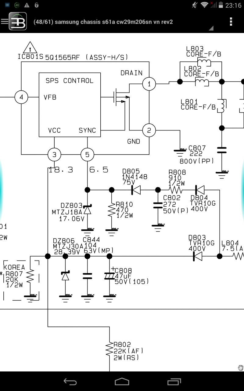
SMPS - 5Q1565RF
TR Chopper - AA26-00200B
Vertical - LA7845
Sound - TDA7297SA
Stereo - MSP34116B11
Tuners - AA40-00130A & AA40-00132A
Tube -
FBT - FFA61815L
HOT - J6920
RGB Amp. - TDA6111Q
Пульт: - AA59-00357B
Other ICs - SXA2165Q, VSP9402A, SDA9489X, STK396-130
Покупался неисправным. Со слов хозяйки: "Работал, захожу в комнату - звук есть, а изображения нет!
После вскрытия были обнаружены непропаи разъема ОС и коллекторного вывода FBT
Как обычно, пропаял под лупой все подозрительно плохие пайки, проверил практически все электролиты измерителем ESR - все без утечек.
Установил шасси в телевизор - нет растра, спустя 5-10 минут блок питания отрубается, ничего не выдаёт. Если отключить из сети и сразу включить, то слышен кратковременный всплеск высокого напряжения и телевизор уходит в аут. Если выключить из сети на некоторое время, то телевизор включается, снова работает 5-10 минут и уходит в аут. Если во время работы его выключить из сети и включить, то также будет всплеск высокого и аут. То есть на горячую телевизор отключаетс.
Итак, растра не было из-за замыкания Screen в кинескопе. Заменил кинескоп - все работает. Изображение есть, программы ловит, звук есть. Телевизор также отключается. Подкинул с рабочего ТВ плату F-BOX (100Гц), плату кинескопа - без изменений. Рабочий ТВ по-прежнему работает, а ТВ из этой темы ведёт себя также.
Далее положил рядом рабочий и этот ТВ, стал делать замеры и сравнивать - напряжения 135в, 9, 8, 5, 3.3, 12, 210в - одинаковые на обоих шасси! Питание ШИМ в рабочем режиме в рбрих ТВ 24в, во время "аута" питание шим прыгает с 10 до 13в. На сетевой банке 324в.
Прежде чем создать тему, изучил почти все темы по шасси S60-66, а также по ШИМ 5Q1565/1265rt. Похожих неисправностей не нашёл. Обычно решалось заменой платы F-BOX.
Не нашёл, как в этом шасси реализована защита? И защита ли срабатывает у меня ?
Схема: http://archive.espec.ws/section328/file13112.html
Screen мог замкнуть из-за транспортировки по русским дорогам. Вёз из соседнего города.
Плата без трещин!

- Вход или регистрация для ответа
 С выхода БП что нибудь мерил?
Будем ремонтировать или пусть работает?
"Человеку нельзя помочь помимо его воли." Г. Померанц
- Вход или регистрация для ответа
 Мерил. На сколько помню, все по нулям. Телевизор не дома, сейчас принёс шасси, проверяю обвязку БП подетально. Завтра ещё раз замерю напряжения.
Так вот, есть ли защита в этом телевизоре? И как она отключает ТВ ? Выводом Power ? Тогда блок питания полностью отрубаться не должен.
В дежурном режиме питание ШИМ 10 В на обоих ТВ, не меняется, на сколько помню.
Ещё мне непонятны обозначения "1080" в обвязке оптопары
В БП резисторы соответствуют номиналам, кроме R808. С завода вместо 910 Ом установлен на 680 Ом. В схеме на 5Q1265RT он 680 Ом. Раз телевизор 15 лет работал, то он не причем. Полупроводники по показаниям мультиметра без утечек, проверял подняв одну ногу.
И ещё вопрос. Можно ли проверить БП, нагрузив на лампочку вместо СР?
Прикрепленные файлы:
- Вход или регистрация для ответа
 Пытается заработать, лит там менял?
Будем ремонтировать или пусть работает?
"Человеку нельзя помочь помимо его воли." Г. Померанц
- Вход или регистрация для ответа
 На лампочку БП работал также непредсказуемо.
Проверил подетально первичку БП, обвязку оптопары. Лит менял на новый. После замены ШИМ, телевизор работает стабильно. При выключении/включении в сеть, нормально запускается и работает.
Неисправная ШИМ в другом шасси ведёт себя как прежде, отключается. Во время отключения на В+ появляются всплески напряжения до 1,2в
Кинескоп заработал в первый же день. Просто включил его мордой вниз и замыкание ушло. Во время ремонта "неисправный" кинескоп гонялся на исправном шасси.
- Вход или регистрация для ответа
 Будем ремонтировать или пусть работает?
"Человеку нельзя помочь помимо его воли." Г. Померанц