Tosunra 3Y01 светлая вертикальная полоса слева

[Решено]
3 сообщения / 0 новых
Последнее сообщение
NoxL аватар
Не в сети
Регистрация: 19/02/15
Сообщения: 9
 
Tosunra 3Y01 светлая вертикальная полоса слева

Китаец Tosunra
Шасси 3Y01
Состав LC863528c, LA78818A, LA78041
диагональ 25

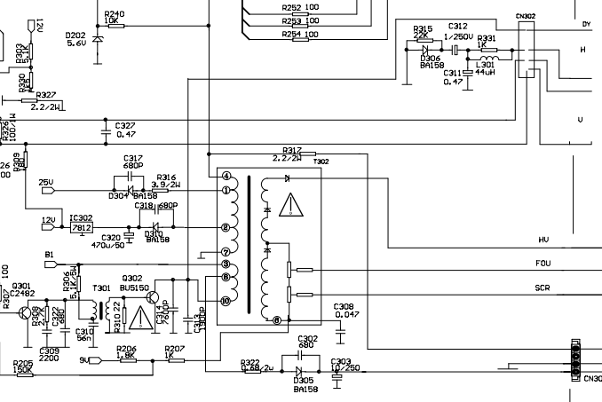
Сдох ТДКС. Стоял bsc25-n0538. Был заменен на BSC27-F1429A.
Также заменил V511, V512 и оптопару в ИБП. Заменены электролиты во вторичной цепи ИБП.
Напряжения на ИБП в норме. B+ - 135v, 27v на кадровую, ну и остальные.
Размер по горизонтали и вертикали в норме. Была небольшая бочка, которую подправил потенциометром на плате.
Проблема в том, что на левой границе растра присутствует светлая вертикальная полоса в 3-4 мм шириной. Изображение на ней как бы наложено одно на другое. Эта полоса присутствует в любом режиме, и при сигнале с тюнера, и с видеовхода и на заставке.. Так же при очень яркой картинке немного поджимается, искажается растр слева (на 4-5 мм) не по центру, в одном месте, на участке сантиметров 10 длиной.

Решено: подправил параметр blanking в сервисе, полоса исчезла.

Прикрепленные файлы: 

Минздрав аватар
Не в сети
Наблюдатель
Регистрация: 10/05/10
Сообщения: 9781
 
Re: Tosunra 3Y01 светлая вертикальная полоса слева
"NoxL" писал(а):

в норме. B+ - 135v,

Диагональ большая? А модель тайна?

"NoxL" писал(а):

при очень яркой картинке немного поджимается,

С этим, имхо, ничего не сделать, забей. А с ТДКС напруги озвучь, размах накала осциллом.

Будем ремонтировать или пусть работает?
"Человеку нельзя помочь помимо его воли." Г. Померанц

alexander3311 аватар
Не в сети
Регистрация: 21/10/11
Сообщения: 432
 
Re: Tosunra 3Y01 светлая вертикальная полоса слева

Меняй-проверяй электролиты во вторичных источниках ТДКС. С303,С320 и С311,С312.

Прикрепленные файлы: 

Темы без ответов: