Перед заменой транзистор был проверен - результат пробит во все четыре стороны (света).
Новый аналогично с первого же раза. Но он с собой похоже потянул компанию...
Одни говорят, что строчные транзисторы просто так не летят, что обязательно есть причина, другие после летней жары допускают "тепловой пробой", плюс еще на контрафакт намекают. То что 6810 в оригинальном исполнении да еще если на своем месте стоит то послужит еще долго это понятно.
Дак вам надо устранять (почему горит транзистор),на данный момент вам, хоть 1000 ампер воткни,его всёравно пробьёт :-)
Причину вечерком поищу. После этого все равно транзистор еще один понадобиться - какой посоветуете? Про контрафакт радиодеталей что скажете?
16 грн и 96 грн разница существенная.
Одни говорят, что строчные транзисторы просто так не летят, что обязательно есть причина
Безусловно! Может быть и три-четыре причины одновременно.
"dulin" писал(а):
2SC5244 Эти вроде бы СЦ Самсунга ставили.
Это к чему и где такое вычитал?
Реально в телевизоре, какой транзистор стоял? J6810 в пластике? Так зачем ты так много намудрил? И настоятельно не рекомендую швыряться деньгами и экспериментировать с более мощными транзисторами. Не устранив причины, ещё большие последствия гарантированы.
Возможно ли в голову за две минуты вложить опыт многих лет.
"Никакие рассуждения не в состоянии указать человеку путь, которого он не хочет видеть". Ромен Роллан
Реально в телевизоре, какой транзистор стоял? J6810 в пластике?
Да. Я придерживаюсь мнения: что стояло, то по возможности лучше и ставить.
Специально его искал. Когда искал основывался на том, что здесь пишут http://www.fairchildsemi.com/ds/FJ/FJAF6810.pdf
"Raketa" писал(а):
Безусловно! Может быть и три-четыре причины одновременно.
Думаю, что с новым транзистором причин добавилось посколько симптомы поменялись. По хорошему первоначальная причина должна была пробить новый 6810 и симптомы остаться.
На что в первую очередь обратить внимание? так как я не фанат дорогостоящих экспериментов:
"Raketa" писал(а):
И настоятельно не рекомендую швыряться деньгами и экспериментировать с более мощными транзисторами.
На что в первую очередь обратить внимание? так как я не фанат дорогостоящих экспериментов:
Усваивать это каким образом? Фанат на шару?
Возможно ли в голову за две минуты вложить опыт многих лет.
"Никакие рассуждения не в состоянии указать человеку путь, которого он не хочет видеть". Ромен Роллан
F6810A разве с диодом? А мне казалось, что окончание D - означает с диодом, а А - без диода
(просто сталкивался с BU508A, и BU508D, оши даже звонились по разному)
Хотя вбил в Яндексе F6810A - он тоже, что и F6810. А по "NPN Triple Diffused Planar Silicon Transistor" нашел аналог BU2508DF (а по схеме он с интегрированым диодом), хотя по мощности он и меньше, но может, подойдет http://lib.chipdip.ru/222/DOC000222374.pdf
А мне казалось, что окончание D - означает с диодом
Пусть не кажется. georgy, ты штоля окончательно решил всех запутать? То, что ты пишешь, действительно с треугольником, да ещё и восьмиашное.
Возможно ли в голову за две минуты вложить опыт многих лет.
"Никакие рассуждения не в состоянии указать человеку путь, которого он не хочет видеть". Ромен Роллан
- Вход или регистрация для ответа
 Про полевик я написал от безисходности, чтобы привлечь внимание (конечно это бред юного техника).
Позаимствовал отсюда http://kosmodrom.com.ua/product.php?page=0&name=6810&okbutton=%CF%EE%E8%...
позиция 10 и 11.
о том что 6810 биполярный написано здесь http://www.fairchildsemi.com/ds/FJ/FJAF6810.pdf
FJAF6810TU - 16 грн.
2SC5244 - 94 грн. Эти вроде бы СЦ Самсунга ставили.
Перед заменой транзистор был проверен - результат пробит во все четыре стороны (света).
Новый аналогично с первого же раза. Но он с собой похоже потянул компанию...
Одни говорят, что строчные транзисторы просто так не летят, что обязательно есть причина, другие после летней жары допускают "тепловой пробой", плюс еще на контрафакт намекают. То что 6810 в оригинальном исполнении да еще если на своем месте стоит то послужит еще долго это понятно.
философ и поэт.
- Вход или регистрация для ответа
 Дак вам надо устранять (почему горит транзистор),на данный момент вам, хоть 1000 ампер воткни,его всёравно пробьёт :-)
- Вход или регистрация для ответа
 Причину вечерком поищу. После этого все равно транзистор еще один понадобиться - какой посоветуете? Про контрафакт радиодеталей что скажете?
16 грн и 96 грн разница существенная.
философ и поэт.
- Вход или регистрация для ответа
 Безусловно! Может быть и три-четыре причины одновременно.
Это к чему и где такое вычитал?
Реально в телевизоре, какой транзистор стоял? J6810 в пластике? Так зачем ты так много намудрил? И настоятельно не рекомендую швыряться деньгами и экспериментировать с более мощными транзисторами. Не устранив причины, ещё большие последствия гарантированы.
- Вход или регистрация для ответа
 Да. Я придерживаюсь мнения: что стояло, то по возможности лучше и ставить.
Специально его искал. Когда искал основывался на том, что здесь пишут http://www.fairchildsemi.com/ds/FJ/FJAF6810.pdf
Думаю, что с новым транзистором причин добавилось посколько симптомы поменялись. По хорошему первоначальная причина должна была пробить новый 6810 и симптомы остаться.
На что в первую очередь обратить внимание? так как я не фанат дорогостоящих экспериментов:
философ и поэт.
- Вход или регистрация для ответа
 Усваивать это каким образом? Фанат на шару?
- Вход или регистрация для ответа
 :co_ol: :-)
На измерения. Это основа ремонта, а опыт подсказывает по ним и картинке, что делать дальше.
Будем ремонтировать или пусть работает?
"Человеку нельзя помочь помимо его воли." Г. Померанц
- Вход или регистрация для ответа
 F6810A разве с диодом? А мне казалось, что окончание D - означает с диодом, а А - без диода
(просто сталкивался с BU508A, и BU508D, оши даже звонились по разному)
Хотя вбил в Яндексе F6810A - он тоже, что и F6810. А по "NPN Triple Diffused Planar Silicon Transistor" нашел аналог BU2508DF (а по схеме он с интегрированым диодом), хотя по мощности он и меньше, но может, подойдет http://lib.chipdip.ru/222/DOC000222374.pdf
Безделие - не оправдание лени...
- Вход или регистрация для ответа
 А где это написано?
Пусть не кажется.
georgy, ты штоля окончательно решил всех запутать? То, что ты пишешь, действительно с треугольником, да ещё и восьмиашное.
- Вход или регистрация для ответа
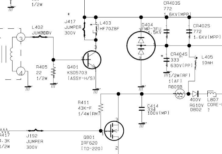
 FJA6810 без диода. На данном шасси KS7A стоит внешний демпфер..
FJA6810D с диодом... и что в результате выяснили-то? Д 6810.jpg
Прикрепленные файлы:
Страждущего можно накормить рыбой, а можно дать удочку... продаст, колбаски купит!
Страницы